多校无空余学位! 滨海新区发布2022-2023学年度第一学期转学登记通知!速看!
根据《市教委关于印发天津市初中学生学籍管理实施办法的通知》(津教委[2014]8号)文件要求,结合滨海新区初中教育实际,现将2022—2023学年度第一学期初中转学要求通知如下:
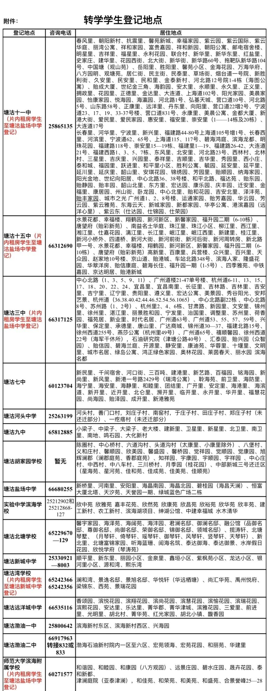
一、转学对象
要求转入塘沽、汉沽、大港、油田的七、八、九年级符合条件的学生。
注:此次登记的七年级学生仅限滨海新区户口的外省小学毕业生
二、登记审核时间
2022年7月25日
8:30—11:30 ,13:30—17:00
三、登记审核地点
参见附件,在指定学校登记。(如遇突发情况将在本官网另行发布通知)
四、审核材料提交
(一)滨海新区户口(含蓝印)学生应提交的材料:
1.学生户口本原件;
2.监护人自有住房房本(或购房合同及契税完税证明件,如有户口没有自有住房,提供房屋租赁登记备案证明)。
3.上述材料复印件,每页写明“此证属实”,监护人签名、捺指印。
(二)滨海新区居住证持有人随迁子女应提交的材料:
1.法定监护人在有效期内的居住证;
2.学生户口本(法定监护人须在同一户口本上);
3.法定监护人在转入区域的务工就业证明(工商营业执照或依法签订的劳动合同);
4.法定监护人在转入区域缴纳社会保险费证明;
5.法定监护人在转入区域合法居所证明(房本、购房合同及契税完税证明或房屋租赁登记备案证明)。
6.上述材料复印件,每页写明“此证属实”,监护人签名、捺指印。
(三)五四学制(即小学五年初中四年)学校就读学生须提供学籍所在校开具的五四学制证明并加盖学校教务处公章。
(四)外省转入学生登记审核材料后,如准予转入,开学后两周内须配合学校提供原学籍校初中综合素质评价相关材料,过时上报不予补录有关信息。(详询登记学校)
五、注意事项
(一)请转学登记家长(仅限一位法定监护人)按照届时疫情防控有关规定,严格遵照学校防疫要求,配合提供健康码、接种码、通信大数据行程卡状态正常等证明,到学校指定地点审核材料。学校对于届时就读在疫情中、高风险地区的学生不做接待、暂不办理转学,家长可电话联系学校线上发送佐证材料照片后再做下一步安排。如有瞒报、谎报个人就学经历和行踪等情况,将依法追究其刑事责任。
(二)新区教体局将联合新区公安、房管等部门对学生所报佐证材料进行审查,如发现虚假证件信息或学生不是正常在籍生,不予转学,学生须返回学籍所在校就读,情节严重者追究其法律责任。
(三)申请转入滨海新区其他区域的学生,请咨询相对应的教育部门,具体联系电话如下:泰达街(开发区):25208890,保税区:84905055,高新区:84806258,生态城:67289022, 东疆港:25605310
(四)特别提示:因疫情原因且为方便家长就近办理,新区教体局委托局属初中学校进行转学登记审核,由于部分学校学位紧张,登记地点不一定为接收学校。如家长提交转学申请,即表示同意接受新区教体局下一步统筹安置。望各位家长知悉。
此通知最终解释权归滨海新区教体局中学教育室。
附件1.关于滨海新区2022—2023学年度第一学期初中转学工作的提示
附件2.转学学生登记地点
天津市滨海新区教育体育局中学教育室
2022年6月2日
各位家长:
近年来,随着滨海新区开发开放程度不断提高,我区部分学校学位阶段性趋于饱和。根据滨海新区教育资源现状,现就2022—2023学年度第一学期转学工作做如下提示:
一、全年级不予转入学校:塘沽一中、塘沽二中、塘沽五中、塘沽六中、塘沽十四中、塘沽新港中学、塘沽育才学校、塘沽云山道学校。
二、塘沽十一中、汉沽九中、大港二中、大港十中、实验中学滨海学校等其他尚有少量剩余学位的学校,如转学登记人数超过班额上限,教体局将协调相对就近公办学校剩余学位资源予以接收。
三、依据《天津市居住证持有人随迁子女在本市接受教育实施细则》,符合条件的居住证持有人随迁子女将统筹安排在我区公办学校就读。
天津市滨海新区教育体育局中学教育室
2022年6月2日


学生在学期间不得随意转学,本区户籍学生确因户籍和合法固定居所变更(人户合一)需要转学的,由学生父母或其他法定监护人向转入学校提出书面申请。 天津市居住证持有人随迁子女按照《天津市居住证持有人随迁子女在滨海新区申请入学登记办法》提前一年到学区片所属学校进行转学登记。 本区户籍有转学需求的学生,父母或其他法定监护人于2022年6月20日—24日下午3:30—4:30到转入学校提出书面申请并由学校核查居民户口本、产权证。对符合条件的学生,学校填写《拟转入学生信息登记表》《拟转出学生信息登记表》《拟转入转出汇总表(含已经预约登记的随迁子女)》,于2022年6月28日将电子版上报教体局小学教育室,转学纸介材料按规定时间现场核查,待审核通过后准许转学,并于开学前、后一周办理相关手续;对不符合条件的学生,准确告知原因。任何学校不得接收不符合转学手续的学生。任何学校不得转出未完全履行转学手续学生。 根据教育部印发的《县域义务教育优质均衡发展督导评估办法》中的第七条“政府保障程度评估通过以下15项指标,第四项指标——所有小学规模不超过2000人,九年一贯制学校不超过2500人;第五项指标——小学所有班级学生数不超过45人”的规定,滨海新区以下学校将无法接收转入学生。 (一)小学超过2000人的学校 1.塘沽远洋城小学 2.汉沽中心小学 3.大港福源小学 4.大港二小 5.大港东城小学 (二)九年一贯制学校超过2500人的学校 1.塘沽育才学校 2.塘沽云山道学校 (三)严重超轨制运行的学校 塘沽博才小学(除2017级) 汉沽盐场小学 塘沽浙江路小学 塘沽上海道小学(除2020级) (四)班容超过45人的学校年级(含45人) 1.塘沽区域: 2017级:新港二小、朝阳小学、二中心小学、宁波里小学、欣嘉园一小、洞庭学校; 2018级:朝阳小学、一中心小学、草场街小学、二中心小学、实验学校、三中心小学、向阳一小、广州道小学、玉簪小学、新北二小、渤油二小; 2019级:紫云小学、草场街小学、二中心小学、实验学校、宁波里小学、三中心小学、广州道小学、未来学校、福州道小学、南益小学、师大附校、渤油二小; 2020级:朝阳小学、紫云小学、宁波里小学、广州道小学、未来学校、欣嘉园一小、玉簪小学、师大附校; 2021级:朝阳小学、一中心小学、欣嘉园一小、玉簪小学。 2.汉沽区域: 2017级:体育场小学; 2018级:河西一小、河西三小; 2019级:体育场小学、河西一小; 3.大港区域: 2017级:大港实验小学; 2018级:大港三小、大港实验小学、大港十二小; 2019级:大港三小、大港十二小; 2020级:大港实验小学; 2021级:大港实验小学、大港英语实验小学。 4.海滨区域: 2017级:同盛学校; 2018级:海滨学校、大港西苑小学; 2019级:海滨学校、大港西苑小学、同盛学校; 2020级:海滨学校、同盛学校; 2021级:海滨学校。 1.本区户籍学生申请转入学校没有空余学位,如果家长同意统筹安置,学校可受理学生转学申请;申请转入学校有空余学位,当转学人数超过学校可供给学位时,教体局小学教育室将进行统筹安置。统筹安置方式包括本片域安置和跨片域安置两种方式。 2.2021年11月已经预约登记转学的随迁子女教体局小学教育室将进行统筹安置,统筹方式包括本片域安置和跨片域安置两种方式。 转入、转出学校和双方学校学籍主管部门应当分别在10个工作日内完成学生学籍转接。办理转学具体流程如下: (一)对于符合转学条件的学生,转入学校通过学籍系统发起办理转学手续并核办; (二)转入学校所属学籍主管部门在学籍系统中核办; (三)转出学校在学籍系统中核办; (四)转出学校所属学籍主管部门在学籍系统中核办; (五)转入学校获得转出学校及双方所属学籍主管部门三方核准同意后,通知学生于正式开学前办理报到注册。 本规定由滨海新区教体局小学教育室负责解释。 2022年5月5日
来源:天津滨海教育



评论