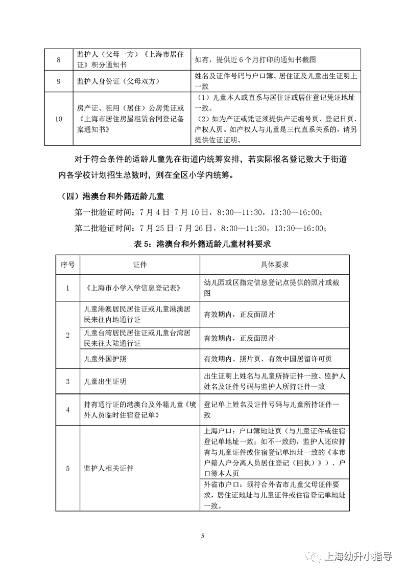
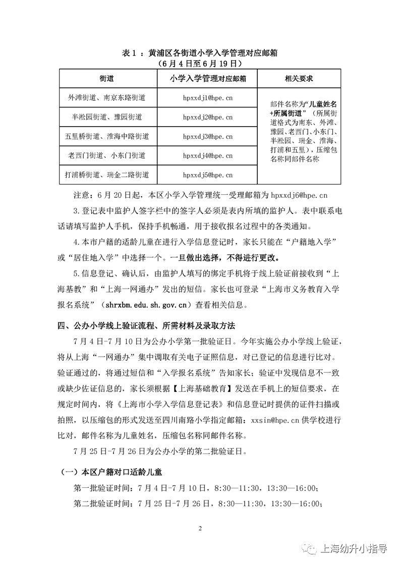
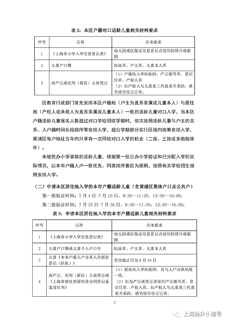
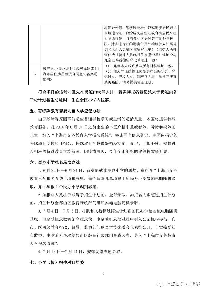
学校简介
四川南路小学始建于1857年(清咸丰八年),至今已有160多年历史。学校多年来注重书香校园建设,曾先后获得全国、上海市、黄浦区读书读报先进单位。现在是上海市儿童阅读基地校、儿童阅读种子学校、儿童阅读十大点灯学校,形成了自己的办学特色。 学校占地面积613平方米,建筑面积2310平方米,拥有三幢教学楼,设有计算机房、音乐室、美术室、劳技室、自然室、创新实验室、图书室、心理辅导和活动室、安全资源教室、多功能厅等多间专用教室。 学校是上海市安全文明校园、上海市依法治校达标校、上海市红旗大队、上海市中小学心理健康教育达标校、上海市无吸烟学校、上海市十三五家庭教育指导实验基地校、黄浦区文明单位、黄浦区行为规范示范校、黄浦区语言文字规范化示范校、黄浦区绿色学校和黄浦区新优质校。
招生简章







▍来源:网络。本网站尊重原创,好的内容值得分享,如有侵权请联系删除。本文图片均来自网络
评论