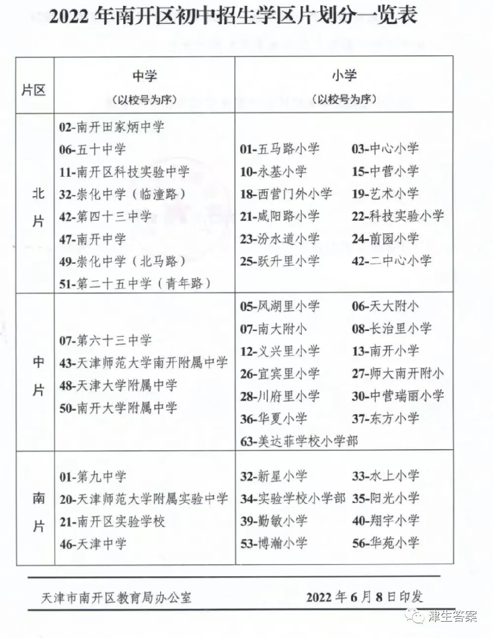
天津南开区北片小学与初中教育情况
说南开区重点小学,其实就是说北片的重点小学,南开不像河西,和平那么均衡,区域里最好的三所小学都在北片,而且都是航母校,看近年的招生人数就可以看出来。
北片重点学校是中营小学、五马路小学、南开中心小学,生源含金量较高,其次就是南开科技实验小学和咸阳路小学,算是普小里比较不错的小学。

南开北片小学:
1.中营小学
中营小学是天津最早的官办小学,始建于1906年,号称“百年中营”南开区排名第一,风评很好知名度很高。其对口学区房是南开区学区房价格最高的片区,人口密度大,生源数量多。中营小学每年级20个班左右,每个班50+,是名副其实的航母校。为缓解不断增大的生源入学压力,中营小学建设了第二校区,位于东北角。
因为中营小学位于南开鼓楼片区,该板块多为次新房,上车门槛比较高,同时意味着圈层会更好一些,总价最低的50年住宅式公寓项目艺术公寓,一百六七差不多就可以上车。
2.五马路小学
五马路小学始于1956年建校五十多年,原名为南大道小学,先后于2001年和2003年兼并了双峰道小学和长虹小学。学校现有5个校区,分别为四马路,育红,义兴里,广开二马路校区和南丰桥校区。其对口学区房成交活跃的多为20年房龄以上的社区。相对中营,门槛稍微低一些。
3.南开中心小学
南开中心小学始于1928年。原名南开四马路小学,是天津市九年义务教育示范校,著名教育家张伯苓创办。学校现有2个校区,分别为双峰校区和三马校区。
片内老住宅社区较多,学区房入手门槛相对较低。随着近年来中营小学和五马路小学学区房价格的水涨船高,南开中心小学成为不少经济实力有限的家长的选择。
招生范围:老小区居多,也有一些可以居住的小区,所在的万德庄大街,吃饭是真的方便,开车是真的不方便。
4.南开科技实验小学
科技实验属于北片普小,建宇1970年
科技实验小学前身是黄河道小学,政府扶持的改名为科技实验小学,近几年发展的不错 近些年受转学家长热捧。
招生范围:老小区居多
5.咸阳路小学
咸阳路小学成立于1972年属于北片普小。九年义务教育示范校,“三A学校”,素质教育示范校,“双高普九”优秀校。成绩排北片第一梯队,综合排名北片第二梯队靠前。
6.永基小学
永基小学是由多所学校合并而成的学校。也是一所普小,学校与老城厢相邻。
7.西营门外小学
西营门外小学始建于1960年。“全国十五课题先进实验单位”“天津市绿色学校”“法制教育先进校”
8.南开艺术小学(艺术小学)
始建于1960年,是天津市唯一一所国办艺术小学。办学特色“以艺强德、以艺促智、以艺健体”
9.汾水道小学、前园小学、跃升里小学、二中心小学都属于普小,成绩在北片都是下游水平。
南开北片初中
1南开中学一直是南开北片公立中学中的第一名地位很稳固。
2【25中】是仅次于南开中学的存在,从小升初一志愿全部填满
3崇化中学(北马路)成绩很稳定居北片中间
4【50中】是这两年的黑马学校。成绩提升很大。现在报二志愿都不一定稳了
4田家炳中学和南开科技实验中学成绩差不多。两者相比较后者会好一点。
5崇化中学(临潼路)和【43中】成绩在北片属于垫底校。




评论