重点关注!北京各区2021年义务教育入学政策发布
重点关注!北京各区2021年义务教育入学政策发布
海淀区2021年义务教育阶段入学政策
入学条件
(一)小学入学条件
按照免试就近原则,凡年满6周岁(2015年8月31日以前出生)的适龄儿童,在海淀区申请入学,需满足下列条件之一:
1.具有海淀区户籍,在海淀区实际居住;
2.具有本市其他区户籍,法定监护人在海淀区具有本人的合法房产,且实际居住在海淀区;
3.具有本市其他区户籍的无房家庭,法定监护人长期在海淀区工作、居住,符合在海淀区连续单独承租住房并实际居住3年以上,在北京市住房租赁服务平台登记备案,法定监护人一方在海淀区合法稳定就业3年以上等条件;
4.非本市户籍适龄儿童,法定监护人需提供本人在京务工就业材料、在京实际住所居住材料、北京市居住证(或北京市居住登记卡)及全家户口簿等相关材料,并通过居住地所在街道办事处或镇人民政府会同相关部门的联合审核。
(二)初中入学条件
完成小学教育的适龄少年,申请在海淀区升入初中的,需满足下列条件之一:
1.具有海淀区学籍的本市户籍学生和经审核通过后的非本市户籍学生;
2.学籍不在海淀区,但全家户籍在海淀区或法定监护人在海淀区具有本人的合法房产并实际居住的本市户籍小学毕业生;
3.非本市户籍和学籍的适龄少年,因法定监护人在我区工作或居住,需要在我区接受初中教育的,其法定监护人需提供本人在京务工就业材料、在京实际住所居住材料、北京市居住证(或北京市居住登记卡)及全家户口簿等相关材料,并通过居住地所在街道办事处或镇人民政府会同相关部门的联合审核。
(三)下列适龄儿童少年义务教育阶段入学按照本市户籍对待
海淀区台办认定的台胞子女、海淀区侨务部门认定的华侨子女、国家或北京市博士后管理部门认定的在京在站博士后研究人员子女、符合随军进京落户条件正在办理随军手续的现役军人子女、父母一方有本市常住户籍或持有《北京市工作居住证》的适龄儿童少年。
入学方式
(一)小学入学
凡申请入学的适龄儿童,均须按期登录北京市义务教育入学服务平台,参加海淀区学龄人口信息采集。法定监护人须如实填报适龄儿童入学相关信息,确保信息真实准确、完整有效,以免影响儿童正常入学。我区根据学位供给情况和户籍、房产、居住年限,积极稳妥推进以多校划片为主,单校划片和多校划片相结合的入学方式,形成更加公开、公平、公正的就近入学机制。
符合小学入学条件第一条或第二条的适龄儿童,须在规定时间内,持全家户口簿、房产证明、《学龄人口信息采集表》等资料,随法定监护人到相应学校审核入学相关材料。
符合小学入学条件第三条的适龄儿童及按海淀区户籍对待的适龄儿童,须在规定时间内,持相关材料经所在学区和相关部门联合审核通过后,按要求取得《学龄人口信息采集表》,随法定监护人到居住地所在学校登记,在区内协调解决。
符合小学入学条件第四条的适龄儿童,须在规定时间内,持相关材料经居住地所在街道办事处或镇人民政府和相关部门联合审核通过后,按要求取得《学龄人口信息采集表》,随法定监护人到居住地所在学校登记,在区内协调解决。
符合海淀区入学条件的适龄儿童,可以申请就读经区教委批准的具备当年招生资质的民办学校,按照自愿原则填报志愿。对报名人数超过民办学校面向社会招生人数的,实行派位录取。
(二)初中入学
1.九年一贯制直升入学。九年一贯制学校小学应届毕业生直升本校初中。
2.按比例对口直升入学。符合按比例对口直升入学条件的小学应届毕业生,按照自愿原则填报志愿。对报名人数超过招生人数的,实行派位录取。
3.公办初中登记入学。符合海淀区初中入学条件的小学毕业生,依据区教委划定的登记入学区域,按照自愿原则填报志愿。对报名人数超过招生人数的,实行派位录取。
4.公办寄宿学校(班)入学。符合海淀区初中入学条件的小学毕业生,可以申请就读经区教委批准的具备当年招收寄宿生资质的公办学校(班),按照自愿原则填报志愿,对报名人数超过招生人数的,实行派位录取。为缓解生源高峰带来的城区学校入学压力,引导鼓励确有寄宿需求的学生申请就读北部地区公办寄宿学校(班)。
5.民办学校入学。符合海淀区初中入学条件的小学毕业生,可以申请就读经区教委批准的具备当年招生资质的民办学校,按照自愿原则填报志愿。对报名人数超过民办学校面向社会招生人数的,实行派位录取。
6.派位入学。符合海淀区初中入学条件的小学毕业生,原则上以就读小学所在招生区域为界进行派位录取。
(三)依法保障其他适龄儿童少年接受义务教育
1.同等条件优先保障符合条件的残疾儿童少年就近就便入学。实现“优先保障零拒绝”,确保残疾儿童少年能够在公平、包容的环境中接受适宜的教育。特殊教育学校要按时做好新生入学工作。
2.凡属海淀区区级及以上人民政府引进人才子女入学,按有关规定办理。
3.驻区高校、科研机构、社会力量等单位举办的子弟学校,其主办单位的职工子女可按单位与学校商定的条件进入学校学习。
4.烈士子女、台籍学生、华侨子女、现役军人子女、全国劳动模范子女按有关规定在同等条件下给予照顾。
加强入学条件审核,完善入学方式
1.区教委将联合街道办事处或镇人民政府与公安海淀分局、区房管局、市规划自然资源委海淀分局、区人力社保局、区市场监管局、区税务局等相关部门,共同审核入学资格,特别是加强对合法稳定工作、实际居住条件的审核,严格审核过道房、车库房、空挂户情况。
2.仅具有海淀区户籍的适龄儿童,实际居住地址与其法定监护人在京合法房产地址不一致的,应回其法定监护人的合法房产所在地就近入学,确有困难需要在海淀区就读的,在区内协调解决。
3.2021年,我区继续对适龄儿童入学登记地址、就读学校实施记录,与2016年以来该地址入学信息进行比对,自该套住房地址用于登记入学之年起,原则上六年内只提供一个入学学位。(符合国家生育政策的除外。)
自2022年起,所有用于九年一贯制学校登记入学的住房,九年内只提供一个入学学位。(符合国家生育政策的除外。)
4.2019年1月1日后在海淀区新登记并取得房屋不动产权证书的住房用于申请入学的,通过电脑派位的方式多校划片入学。
5.对2020年后新建的小学和中学新增设的小学部,继续实施多校划片,通过电脑派位的方式招收一年级新生。
6.经区教委批准与中学建立对口直升机制的小学,其新招收的小学生,六年后毕业升学按照区教委批准的中学对口直升计划登记入学。
7.自2022年1月1日后,户籍从外省市或本市其他区迁入海淀区的适龄儿童申请入小学时,不再对应登记入学划片学校,在区内协调解决。
8.自2022年1月1日后,海淀区户籍且学籍不在海淀区的本市就读小学毕业生,其户口所在地址与法定监护人在京合法房产地址不一致,申请在海淀区升入初中的,在区内协调解决。
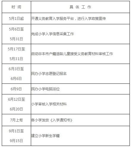
海淀区2021年小学入学工作日程安排

丰台区2021年义务教育阶段入学政策
入学政策
(一)入学条件及要求
1.本市户籍适龄儿童入学。凡年满6周岁(2015年8月31日以前出生)的丰台区户籍或随父母(或其他法定监护人)实际居住在丰台区(需提供父母或其他法定监护人房屋产权材料,以下相同)具有本市其他区户籍的适龄儿童均须在《丰台区2021年义务教育阶段入学工作时间表》规定时间内参加学龄人口信息采集,免试就近入学。
本市其他区户籍无房家庭适龄儿童申请在丰台区入学的按有关规定办理。
2.本市户籍本区小学毕业生,按照规定进入初中继续接受并完成义务教育。
3.按本市户籍对待的适龄儿童少年入学。区台办认定的台胞子女、区侨务部门认定的华侨子女、国家或北京市博士后管理部门认定的在京在站博士后研究人员子女、符合随军进京落户条件正在办理随军手续的现役军人子女、父母一方有本市常住户籍或持有《北京市工作居住证》的适龄儿童少年入学方式与本市户籍相同。
4.非本市户籍适龄儿童少年入学。由父母持本人在京务工就业材料、在丰台区实际住所居住材料、全家户口簿、北京市居住证,到居住地所在街道办事处或乡镇人民政府参加入学资格审核,通过后进入入学程序。
(二)相关政策及规定
1.根据学位供给情况和户籍、房产、居住年限,确定入学片区、入学方式和入学顺序。严格核实过道房、车库房、空挂户情况,非住宅性质的用房不得作为入学资格条件。
2.积极稳妥推进以多校划片为主,单校划片和多校划片相结合的入学方式。
对儿童入学登记地址、就读学校实施登记管理。在部分学校实行购置“二手房”的房主子女通过多校划片方式入学。
在部分学校实行“六年一学位”,服务范围内的地址自用于登记入学之年起开始记录,六年内只提供一个本校单校划片入学学位(同一家庭的子女除外),不符合该校单校划片入学条件的儿童参加多校划片入学。
自2021年9月1日起,儿童迁移户口或出生落户,如户主与儿童父母(或其他法定监护人)不一致的(户主为祖父母或外祖父母的除外),参加多校划片入学。
3.残疾儿童少年同等条件下在服务范围内就近就便优先入学。
4.区级以上引进人才子女入学,由区义务教育阶段入学工作领导小组严格审批,统筹解决。烈士子女、台籍学生、华侨子女、现役军人子女、全国劳动模范子女按有关规定在同等条件下给予照顾。
5.符合回其他区就读条件的本区小学毕业生,须按照市教委的要求完成申请、审核、登记手续。
其他省、自治区、直辖市或本市其他区具有本市户籍的小学毕业生申请回丰台区就读初中的,需具有丰台区户籍或随父母(或其他法定监护人)实际居住在丰台区。
入学方式
片区入学继续采用单校划片和多校划片相结合的入学方式。学校在接收完成单校划片入学的儿童少年后,剩余的招生计划根据儿童少年填报的多校划片志愿由计算机随机分配,确定入学学校。
(一)小学入学
1.第一批
符合条件的适龄儿童可自愿选择入读民办学校,填报志愿派位入学。
2.第二批
本区户籍、按本市户籍对待的非本市户籍和父母自有住房的儿童,在《丰台区2021年义务教育阶段入学工作时间表》规定时间由其父母(或其他法定监护人)带领,持全家户口簿、实际居住材料、信息采集表等,到区教委划定的学校审核入学信息。
(1)单校划片
符合学校单校划片入学条件的儿童,可选择对应学校直接入学。
(2)多校划片
符合学校单校划片入学条件,但未选择单校划片入学的儿童,可选择多校划片派位入学。
未确定单一对应学校(含本区集体户口按户籍地入学)的儿童,参加多校划片派位入学。
本市其他区户籍无房家庭儿童、其他非本市户籍儿童,按照区教委已经划定的小学入学片区上网填报志愿,参加多校划片派位入学。
(二)初中入学
1.第一批
符合条件的小学毕业生可自愿选择入读有第一批招生计划的公办学校(含寄宿)、民办学校,填报志愿派位入学。
2.第二批
(1)单校划片
符合学校单校划片入学条件的小学毕业生,可选择小学初中对口直升的方式入学。
自2022年起,当报名人数小于招生人数时全部录取,当报名人数大于招生人数时电脑随机派位,未录取的学生继续参加多校划片派位入学。
(2)多校划片
符合学校单校划片入学条件,但未选择单校划片入学的小学毕业生,可选择多校划片派位入学。
未确定单一对应学校的小学毕业生,参加多校划片派位入学。
本市户籍小学毕业生小学入学后随父母(或其他法定监护人)实际居住地在区内变更,变更后的居住地不在原初中入学片区的,可申请到现居住地所在片区参加多校划片派位入学。
其他省、自治区、直辖市或本市其他区具有本市户籍的小学毕业生回丰台区就读初中时,按照户籍地或实际居住地确定初中入学片区,参加多校划片派位入学。
本意见自公布之日起实施。
丰台区2021年义务教育阶段入学工作时间表

石景山区2021年义务教育阶段入学政策
小学入学安排
(一)基本条件
凡年满6周岁(2015年8月31日以前出生)的适龄儿童,在石景山区申请入学,需满足下列条件之一:
1.具有石景山区户籍;
2.具有本市其他区户籍,实际居住在石景山区,父母或其他法定监护人在石景山区具有合法房产证明;
3.具有本市其他区户籍的无房家庭,长期在石景山区工作、居住,符合在石景山区连续单独承租住房并实际居住3年以上,在北京市住房租赁监管平台登记备案,父母一方在石景山区合法稳定就业3年以上;
4.按本市户籍对待的非本市户籍适龄儿童:区台办认定的台胞子女、区侨务部门认定的华侨子女、国家或北京市博士后管理部门认定的在京在站博士后研究人员子女、符合随军进京落户条件正在办理随军手续的现役军人子女、父母一方有本市常住户籍或持有《北京市工作居住证》的适龄儿童少年;
5.非本市户籍适龄儿童,父母或其他法定监护人需提供本人在京务工就业证明、在京实际居住证明、全家户口簿、北京市居住证等相关材料,并通过石景山区居住地所在街道办事处及相关部门的联合审核。
(二)入学方式
1.对北京市户籍适龄儿童及经审核、认定的按本市户籍对待的非本市户籍适龄儿童,在全区四个学区内,采用单校划片与学区内多校划片计算机派位相结合的入学方式,通过网上填报志愿,按照志愿顺序计算机派位录取。
2.对非本市户籍适龄儿童,根据学位情况,通过在全区进行计算机派位的方式确定学生就读公办或民办学校。
3.对于单校划片对口入学的小学,当划片服务学校学位不足时,划片服务范围内每个住房产权地址6年内只能解决购房人一户子女对口入学申请;小区配套学校为九年一贯制义务教育学校的,划片服务范围内每个住房产权地址9年内解决购房人一户子女对口入学申请(符合国家生育政策的除外)。
4.自2019年9月1日,在石景山区内经二手房交易取得的不动产权证书用于申请入学时,不再执行单校划片入学政策,实行学区内多校划片计算机派位入学。
(三)新增多校划片范围
2021年,在已有单校划片和多校划片相结合入学安排的基础上,根据区域学位供给情况和户籍、房产、居住年限等因素,推进部分居住小区实施多校划片入学方式。
1.老山地区玉景阳光小区京籍适龄儿童在实验小学分校、师范学校附属小学两所学校范围内实施多校划片计算机派位入学。
2.衙门口地区衙府安园、衙府居园小区京籍适龄儿童在向阳小学、银河小学、水泥厂小学三所学校范围内实施多校划片计算机派位入学。
3.古城地区金裕雅苑、长安云锦小区京籍适龄儿童在古城第二小学分校、古城第二小学、北京教育科学研究院附属石景山实验学校小学部三所学校范围内实施多校划片计算机派位入学。
4.北辛安地区景山府小区京籍适龄儿童在古城小学、北辛安小学、北京教育科学研究院附属石景山实验学校小学部、古城第二小学四所学校范围内实施多校划片计算机派位入学。
5.苹果园地区西山荟景嘉园小区京籍适龄儿童在外语实验小学分校、北大附小石景山学校、先锋小学三所学校范围内实施多校划片计算机派位入学。
(四)申请入学安排
1.北京户籍适龄儿童:适龄儿童具有石景山区户籍或适龄儿童法定监护人在石景山区持有本人的合法房产证明,应在2021年5月6日至2021年 5月31日期间,登录北京市义务教育入学服务平台(yjrx.bjedu.cn)录入信息,并在规定的时间,到划定的公办小学审核登记信息。
2.按本市户籍对待的非本市户籍适龄儿童:按本市户籍对待的非本市户籍适龄儿童法定监护人在2021年5月6日至2021年 5月12日期间,登录北京市义务教育入学服务平台(yjrx.bjedu.cn)录入信息,并在规定的时间持相关证明,到区义务教育招生办公室审核。
3.非本市户籍适龄儿童
(1)因父母或其他法定监护人在本市工作居住,2021年需在我区入小学接受义务教育的非本市户籍适龄儿童,审核申请人应在5月6日至5月16日,登录北京市义务教育入学服务平台(yjrx.bjedu.cn),进入“非本市户籍适龄儿童接受义务教育证明证件材料审核入口”注册、录入信息。
(2)审核申请人在5月12日至5月23日自行上网查询网上联审结果,5月17日至6月1日携带系统打印的《石景山区2021年非本市户籍适龄儿童接受义务教育审核预约单》、在京就业务工证明、在京实际居住证明、全家户口簿、北京市居住证等相关材料,到居住地所在街道办事处审核(具体审核标准执行《2021年非本市户籍适龄儿童少年在石景山区接受义务教育证明证件材料审核标准》(石政办发〔2021〕 号),审核通过后方为有效信息。
(3)通过后的审核申请人还应在规定时间登录石景山区小学入学服务平台填报入学志愿,不按期填报志愿视为自动放弃在我区入学资格。
(4)建立联合审核机制并积极稳妥推进义务教育全学段材料审核,已获得我区入学就读资格的非本市户籍适龄儿童的父母或法定监护人应按月正常连续参保和缴费。
(5)自2022年起,非本市户籍的适龄儿童少年申请在我区入小学,父母双方或其他法定监护人应在我区连续实际居住、在京连续缴纳社保一年以上(自2021年5月至2022年5月)。
以上各类入学信息审核申请人应及时、准确录入相关信息,应对其子女信息采集表中所有信息的真实性负责,如有虚假信息,视为审核信息无效。
初中入学安排
(一)基本条件
完成小学教育的适龄少年,申请在石景山区升入初中的,需满足下列条件之一:
1.具有石景山区学籍的本市户籍小学毕业生;
2.学籍不在石景山区,具有石景山区户籍且实际居住地在石景山区的小学毕业生(需提供学生法定监护人的合法房产证明);
3.按本市户籍对待的非本市户籍适龄少年(同以上小学入学条件要求);
4.具有石景山区学籍且通过“四证”审核的非本市户籍小学毕业生。
(二)入学方式
1.本区内对口升学。具有本市户籍的小学毕业生(含按本市户籍对待的非本市户籍学生),采用单校对口直升和多校对口学区内计算机派位入学相结合的入学方式,使用全市统一的初中入学服务系统,计算机分批次派位录取。
2.本区内跨学区升学。小学毕业年级学生,因家庭住址在区内变动,申请到家庭新住址所在学区入学,须在规定时间内向现就读小学提出申请,办理审批手续,审核合格的学生在转入学区通过计算机派位进行录取。同学区内不受理跨片调整申请。
3.本区内计算机派位升学。小学毕业年级学生,小升初时优质学校设置部分计划,符合升学条件的本市户籍小学毕业生,在自愿参加的前提下,全区范围内填报入学志愿,经计算机派位录取。
4.北京市内跨区升学。小学毕业年级学生,可申请回户籍和家庭住址所在区升入初中,须在规定时间内向现就读小学提出申请,办理审批手续,审核合格的学生由接收区县分配入学,我区不再保留其初中入学资格。
5.非本市户籍小学毕业生升入初中。在我区就读的非本市户籍小学毕业生可在我区公办学校或民办学校升入初中,也可回原籍升入初中。选择在我区继续完成义务教育的学生,需经相关部门进行“四证”联合审核,符合审核标准的通过计算机派位进行录取。
其他类型学校入学安排
(一)民办学校
经区教委批准的具备当年招生资质的民办中小学,与公办学校同步报名、同步开展录取、同步注册学籍;对报名人数超过招生计划的,实行计算机派位随机录取。严格执行民办学校招生简章、广告备案制度,公开公示招生计划、招生范围、招生方式、收费标准等,以招收石景山区学生为主。
(二)首钢矿山子弟学校
按照政策严格审核入学资格,将拟招新生名单报区教委备案。
(三)特殊教育学校
保障本区户籍所有残疾儿童少年接受义务教育。残疾儿童少年同等条件下在服务范围内就近就便优先入学。区培智中心学校按时做好本区户籍残疾儿童少年的入学工作。
其他适龄儿童入学安排
区级以上引进人才子女入学,按有关规定办理。烈士子女、台籍学生、华侨子女、现役军人子女、全国劳动模范子女按有关规定在同等条件下给予照顾。
本方案自2021年4月30日起实施。
门头沟区2021年义务教育阶段入学政策
工作任务
(一)小学入学
坚持免试就近入学原则,凡年满6周岁(2015年8月31日以前出生)的本区户籍或具有本市户籍且家庭实际居住地(凭房屋所有权证或不动产权证书,下同)在本区的适龄儿童,均须参加学龄人口信息采集。适龄儿童的父母应在规定的时间内,登录北京市义务教育阶段入学服务平台(yjrx.bjedu.cn)准确录入相关信息,按照区教委划定的学校服务片区免试就近入学。未在规定时间内进行信息采集的学生,将影响该生的小学入学。经区教委审核、认定超龄儿童、京籍无房适龄儿童的信息需到区教育考试指导中心单独采集。
各小学要严格按照计划招生,首先接收服务片区内学生,入学人数超出学校所能提供的学位数,由区教委协调其他学校接收入学。严禁非正常跨片入学(棚户区拆迁等特殊原因除外),严禁非正常跨区入学。
非门头沟区户籍的京籍无房家庭,在门头沟区连续单独承租并实际居住3年以上且在住房租赁监管平台登记备案,同时夫妻一方在门头沟区合法稳定就业3年以上,其适龄子女通过审核后参加学龄人口信息采集的,可在我区入学。
(二)小升初入学
具有本市户籍且在门头沟区完成小学教育的学生和已经办理回门头沟区升入初中手续的在本市外区及外省市完成小学教育的学生,按照就近登记、单校划片或多校划片的办法到相应初中学校继续接受义务教育。
1.就近登记:各一般初中校根据家庭实际居住地和户口所在地就近接收本市户籍的小学毕业生(含按本市户籍对待的学生)。
2.单校划片:采用对口直升方式招生,在此范围的每一所小学的毕业生升入划定的初中学校。在此范围的每一所初中学校接收对口小学的本市户籍小学毕业生(含按本市户籍对待的学生)。
3.多校划片:永定地区的大峪一小、实验二小永定分校共同对应大峪中学分校、首师大附中永定分校;永定地区的八中京西附小对应八中永定实验学校、八中京西校区;门城地区的育园小学、黑山小学、京师实验小学共同对应大峪中学、京师实验中学、八中永定实验学校、门头沟外国语学校,采用多校划片入学的方式,学生填报志愿随机派位确定入学初中校。
多校划片随机派位工作由区教委统一组织。
4.小学毕业生因棚户区改造和山区规划调整等特殊原因导致家庭住址在区内变动的,可以申请到家庭新住址所对应的学校入学。但如果该学校接收确有困难,则由区教委协调其他学校解决。
(三)小学毕业生跨区升学
小学毕业生可以申请回户籍或家庭实际居住地所在区升入初中。申请到外区就读初中的小学毕业生,须在规定时间内向就读小学提出申请,小学初审合格后,在网上提交申请并打印“回户籍或家庭实际居住地入学申请表”,全市统一网上审核学生的户籍、家庭实际居住地,审核通过后,再由毕业生学籍区和拟转入区分别进行审核,全部审核通过后,该生将由登记部门所在区分配入学,本区不再保留其初中入学资格。
(四)非本市户籍适龄儿童少年入学
1.按本市户籍对待的适龄儿童少年入学。区台办认定的台胞子女、区侨务部门认定的华侨子女、国家或北京市博士后管理部门认定的在京在站博士后研究人员子女、符合随军进京落户条件正在办理随军手续的现役军人子女、父母一方有本市常住户籍或持有《北京市工作居住证》的适龄儿童少年入学方式与本市户籍相同。
在小学入学工作中符合上述条件学生的资格审核、认定工作由门头沟区教委在规定时间内统一组织完成。
2.非本市户籍的适龄儿童少年因父母或其他法定监护人在本区工作或居住,需要在本区接受义务教育的,由其父母或其他法定监护人持本人在本区务工就业材料、在本区实际住所居住材料、全家户口簿、北京市居住证等相关材料,到居住地所在街道办事处或镇人民政府审核。通过审核后自行联系学校就读,学校接收有困难的,可向区教委申请协调解决。
(五)就读特教学校和随班就读
优先保障符合条件的残疾儿童就近就便入学。特殊教育学校要按时做好有就学能力残疾儿童少年的新生入学工作。有能力接受普通教育的适龄残疾儿童少年,可根据残疾程度到就近的普通中、小学校随班就读,完成九年义务教育。
(六)就读寄宿学校
学校招收寄宿生实行登记派位入学。学校要在规定的时间内统一操作,录取寄宿生人数不得超过本校的招收寄宿生计划数,同时学校寄宿招生要对招生范围、招生名额、招生方式、录取名单进行公示。
(七)特殊群体人员子女入学
凡属区级以上人民政府引进人才子女入学,按相关规定,由区教委协调解决。
对持有烈士子女、台籍学生、华侨子女、现役军人子女、全国劳动模范子女身份证明的学生,按相关规定在同等条件下给予照顾。
门头沟区2021年义务教育阶段入学工作时间表

房山区2021年义务教育阶段入学政策
入学条件及方式
(一)本市户籍适龄儿童少年入学
1.凡年满6周岁(2015年8月31日以前出生)的本市户籍适龄儿童均须参加学龄人口信息采集,按照区教委划定的学校服务范围,由法定监护人持家庭户口簿在户口所在地或家庭实际居住地(凭《房屋所有权证》或《不动产权证书》)所对应学校办理免试就近入学手续。
具有本市其他区户籍的无房家庭,法定监护人长期在房山区工作、居住,符合在房山区连续单独承租住房并实际居住3年以上且在住房租赁监管平台登记备案,法定监护人一方在房山区合法稳定就业3年以上等条件的,其适龄子女可在房山区接受义务教育。按照承租地位置,由承租地所在学校的上级教育行政部门,依据辖区内学位情况,予以协调解决。
2.完成小学教育的学生,需按照区教委划定的学校服务范围,由法定监护人持家庭户口簿在户口所在地或家庭实际居住地(凭《房屋所有权证》或《不动产权证书》)所对应学校办理初中入学手续,继续接受并完成义务教育。
3.强化部门联动,区教委将联合相关部门共同对本市户籍无房家庭、合法稳定工作和实际居住等条件进行核查,凡不符合实际居住条件的过道房、车库房、空挂户等情况,均不得作为入学资格条件。
(二)按本市户籍对待的适龄儿童少年入学。区台办认定的台胞子女、区侨务部门认定的华侨子女、国家或北京市博士后管理部门认定的在京在站博士后研究人员子女、符合随军进京落户条件正在办理随军手续的现役军人子女、父母一方有本市常住户籍或持有《北京市工作居住证》的适龄儿童少年按照本市户籍对待,根据家庭实际居住地(凭《房屋所有权证》或《不动产权证书》),按照区教委划定的学校服务范围免试就近入学。
(三)非本市户籍适龄儿童少年入学。非本市户籍的适龄儿童少年,因父母或其他法定监护人在房山区工作或居住,需在房山区接受义务教育的,由其父母或其他法定监护人通过“北京市义务教育入学服务平台”采集信息并提交“在京务工就业证明、在房山区实际住所居住证明、全家户口簿、北京市居住证”等相关材料,相关部门进行联网审核。通过审核后到居住地所在乡镇(街道)确定的学校联系就读;学校接收确有困难的,由乡镇教委报区教委协调解决。
各乡镇(街道)政府应按照相关文件要求,结合实际制定并公布实施细则,建立非本市户籍适龄儿童少年接受义务教育材料联审机制,积极稳妥做好义务教育全学段材料审核。
(四)残疾儿童少年同等条件下在服务范围内就近就便优先入学。
(五)凡属区级以上人民政府人才引进计划的海外归国人员、各类引进人才的子女入学,规范管理,严格审批,按相关规定由区教委协调解决。
(六)烈士子女、台籍学生、华侨子女、现役军人子女、全国劳动模范子女按有关规定在同等条件下给予照顾。
(七)本区将在入学压力集中、学位紧张的学校和地区,依据市级政策,根据学位供给情况和户籍、房产、居住年限等因素,积极稳妥推进以多校划片为主、单校划片和多校划片相结合的入学方式,采取电脑派位的入学办法,科学合理地分配生源,依法保障每一名适龄儿童少年接受义务教育。
入学工作咨询电话:89366051
入学工作监督举报电话:89359539
义务教育入学工作办公室地址:西潞社区成人职业学校(苏庄地铁站北100米)
房山区2021年义务教育入学工作时间表
(小学)

通州区2021年义务教育阶段入学政策
入学条件和方式
(一)本市户籍适龄儿童少年入学
1.小学入学
凡年满6周岁(2015年8月31日及以前出生)的本市户籍适龄儿童,均须参加学龄人口信息采集,按照规定时间和地点,到实际居住地小学办理登记入学手续。
本市户籍适龄儿童坚持“以住房为主,兼顾户口”的原则。学校招生范围内户口与住房地址一致的新生,要优先保证其在相应的学校就读;学校招生范围内户口与住房地址不一致的新生,以住房地址为主入学;学校招生范围内只有户口无住房的新生,由区教委和乡镇政府安排入学。
根据学位供给情况和户籍、房产等因素,部分小学实施单校划片和多校联合派位相结合的入学方式。具体办法由区教委制定。
本市户籍无房家庭,户籍不在我区,长期在我区工作、居住,符合在我区连续单独承租并实际居住3年以上且在住房租赁监管平台登记备案、夫妻一方在我区合法稳定就业3年以上等条件的,其适龄子女可在我区接受义务教育,安排进入我区有空余学位的学校入学。具体办法由区教委制定。
2021年,我区继续实施“六年一学位”政策。
2.初中入学
本市户籍的小学毕业生,根据学生人数、学校分布、学校规模等因素,按相对就近原则,采用分配入学的办法升入初中。
为缓解局部地区入学压力,从2021年起,部分初中实施部分招生计划派位录取的入学方式。具体办法由区教委制定。
要求回户口所在区或到家庭实际居住地所在区升入初中的小学毕业生,须在规定时间内办理手续。
3.残疾儿童少年入学
同等条件下在服务范围内就近就便优先入学。残疾儿童少年入学也应在规定时间参加学龄人口信息采集。
(二)非本市户籍适龄儿童少年入学
按本市户籍对待的非本市户籍适龄儿童少年情况如下。
非本市户籍的适龄儿童少年,因父母在我区工作或在我区居住,需要在我区接受义务教育的,由其父母持本人在京务工就业材料、在京实际住所居住材料、全家户口簿、北京市居住证等相关证明证件材料,按要求在规定的时间和地点经相关委办局、居住地所在街道办事处或乡镇人民政府联合审核通过后,取得在京就读证明,参加学龄人口信息采集。
小学入学,取得在京就读证明并参加学龄人口信息采集的非本市户籍适龄儿童,在副中心155平方公里范围内小学服务范围居住的,按照“多校联合电脑派位”的方式进入我区有空余学位的小学就读,在副中心拓展区小学服务范围居住的,安排进入我区有空余学位的小学就读。具体办法如下。
初中入学,取得在京就读证明并参加学龄人口信息采集的非本市户籍小学毕业生,在副中心155平方公里范围内小学服务范围居住的,按照“多校联合电脑派位”的方式进入我区有空余学位的初中就读,在副中心拓展区小学服务范围居住的,安排进入我区有空余学位的初中就读。具体办法如下。
(三)民办学校入学
民办学校与公办学校同步招生。民办学校应严格执行广告和招生简章备案制度,公开公示收费标准,以招收我区学生为主。
(四)其他
区级以上引进人才子女入学,按有关规定办理。烈士子女、台籍学生、华侨子女、现役军人子女、全国劳动模范子女按相关规定在同等条件下给予照顾。
按本市户籍对待的非本市户籍适龄儿童少年情况
在义务教育阶段入学工作中,对非本市户籍但属下列情况之一的各类人员子女,按本市户籍适龄儿童少年对待:
1.区台办认定的台胞子女;
2.国家或北京市博士后管理部门认定的在京在站博士后研究人员子女;
3.符合随军进京落户条件正在办理随军手续的现役军人子女;
4.区侨务部门认定的华侨子女;
5.父母一方有本市常住户籍的适龄子女;
6.父母一方有《北京市工作居住证》的适龄子女;
7.中国化学工程第六建设公司北京分公司职工子女。
2021年通州区非本市户籍适龄儿童小学入学工作办法
根据《2021年通州区义务教育阶段入学工作实施细则》文件精神,结合我区实际,制定本办法。
一、副中心155平方公里范围内入学方式
副中心155平方公里范围内小学服务范围(本市户籍适龄儿童服务范围)居住并取得就读证明的,采取“多校联合电脑派位”的方式派位到我区有接收条件的小学入学。
(一)自有住房
1.联合派位学校
01片区:
第一组:第四中学小学部、贡院小学、永顺小学
第二组:民族小学、中山街小学、东方小学
第三组:第二中学小学部、后南仓小学、官园小学
第四组:通运小学、教师研修中心实验学校、黄城根小学通州校区、芙蓉小学、北京小学通州分校
第五组:南关小学、运河小学、玉桥小学
第六组:北苑小学、潞河中学附属学校、第一实验小学、第一实验小学杨庄校区
第七组:运河中学附属小学、临河里小学、史家小学通州分校、实验二小通州分校
第八组:乔庄小学
02片区:
第九组:西马庄小学
第十组:范庄小学
第十一组:潞苑小学
第十二组:龙旺庄小学、芙蓉小学焦王庄校区
03片区:
第十三组:梨园镇中心小学、育才学校通州分校小学部
第十四组:梨园学校小学部、大稿村小学
2.志愿填报和派位
适龄儿童父母在规定时间内填报志愿,一个联合派位学校组即一个志愿,志愿必须填满,按所填志愿的顺序和学校可接收学位数量进行电脑派位。第一志愿,在联合派位学校服务范围内自有住房优先。
在填报志愿时,01片区小学服务范围内居住的适龄儿童,填报第一组至第八组、第十三组;02片区小学服务范围内居住的适龄儿童,填报第九组至第十二组;03片区小学服务范围内居住的适龄儿童,填报第十三组至第十四组。
(二)租住住房
1.联合派位学校
第一组:西马庄小学
第二组:范庄小学、潞苑小学
第三组:龙旺庄小学、芙蓉小学焦王庄校区
第四组:梨园镇中心小学、育才学校通州分校小学部
第五组:梨园学校小学部、大稿村小学
第六组:张家湾村民族小学、张家湾镇民族小学
第七组:上店小学、枣林庄民族小学
第八组:牛堡屯学校小学部、陆辛庄学校小学部
第九组:宋庄镇中心小学、师姑庄小学
第十组:富豪小学、北寺庄小学
第十一组:贡院小学徐辛庄校区、翟里小学、葛渠小学
第十二组:潞城镇中心小学、卜落垡小学
第十三组:大东各庄小学、大豆各庄小学
第十四组:芙蓉小学沙古堆校区、杜柳棵小学、郎府小学
第十五组:西集镇中心小学、大灰店小学、新东仪小学
第十六组:肖林小学
第十七组:漷县镇中心小学、靛庄小学
第十八组:马头小学、草厂小学
第十九组:觅子店小学、东定安小学、侯黄庄小学
第二十组:永乐店镇中心小学、小务小学
第二十一组:德仁务小学、柴厂屯小学
第二十二组:于家务乡中心小学、西垡小学
第二十三组:渠头小学
2.志愿填报和派位
适龄儿童父母在规定时间内填报志愿,一个联合派位学校组即一个志愿,志愿必须填满,按所填志愿的顺序和学校可接收学位数量进行电脑派位。
在填报志愿时,01片区小学服务范围内居住的适龄儿童,填报第一组至第三组、第六组至第二十三组;02片区小学服务范围内居住的适龄儿童,填报第一组至第三组、第六组至第二十三组;03片区小学服务范围内居住的适龄儿童,填报第四组至第二十三组。
(三)其他
填满志愿但因小学学位不足未派位进入志愿学校的非本市户籍适龄儿童,由区教委确定学校入学。
01片区小学服务范围内租住住房的,在自有住房派位完成后仍有空余学位的情况下,可参与01片区自有住房联合派位学校的派位。
二、副中心拓展区入学方式
副中心拓展区小学服务范围(本市户籍适龄儿童服务范围)居住并取得就读证明的,由相应的乡镇政府安排到我区有接收条件的小学入学。
三、注意事项
适龄儿童因未按规定时间填报志愿、未填满志愿且没有派位进入志愿学校和未到派位和安排的小学审核登记的,视为自动放弃在通州区小学入学资格。
适龄儿童父母在采集信息时应如实填报,信息不准确将不能正常入学。
四、时间安排
6月30日至7月4日,副中心155平方公里范围内小学服务范围居住的非本市户籍适龄儿童父母,登录“北京通州教育咨询”平台填报志愿。
7月9日,全区非本市户籍适龄儿童父母,登录“北京通州教育咨询”平台查询派位或安排结果。
7月10日,全区非本市户籍适龄儿童父母,持学龄人口信息采集表和在京就读证明到派位或安排的小学审核登记。
2021年通州区非本市户籍适龄少年初中入学工作办法
根据《2021年通州区义务教育阶段入学工作实施细则》文件精神,结合我区实际,制定本办法。
一、副中心155平方公里范围内入学方式
副中心155平方公里范围内小学服务范围(本市户籍适龄儿童服务范围)居住并取得就读证明的小学毕业生,采取“多校联合电脑派位”的方式派位到我区有接收条件的初中入学。
(一)联合派位学校
第一组:第二中学、潞河中学
第二组:第六中学、首师大附中(通州校区)
第三组:第四中学、北关中学、北京五中通州校区
第四组:运河中学东校区、玉桥中学
第五组:北京二中通州校区、人大附中通州校区
第六组:梨园学校、育才学校通州分校、运河中学(西校区)
第七组:宋庄中学
第八组:理工附中通州校区
第九组:张家湾中学
第十组:牛堡屯学校
第十一组:陆辛庄学校
第十二组:甘棠中学
第十三组:西集中学、郎府中学
第十四组:漷县中学、觅子店中学
第十五组:马驹桥学校、大杜社中学
第十六组:台湖学校
第十七组:次渠中学
第十八组:永乐店中学、小务中学、柴厂屯中学
第十九组:于家务中学
(二)志愿填报和派位
1.志愿填报
适龄少年父母在规定时间内填报志愿,一个联合派位学校组即一个志愿,志愿必须填满。
在填报志愿时,01片区小学服务范围内居住的小学毕业生,填报第一组至第十九组;02片区小学服务范围内居住的小学毕业生,填报第三组、第七组至第十九组;03片区小学服务范围内居住的小学毕业生,填报第六组至第十九组。01、02、03片区小学情况见上文。
2.电脑派位
第一批次:适龄少年父母自有住房的,按所填志愿的顺序和学校可接收学位数量进行电脑派位。
第二批次:适龄少年父母租住住房的,在第一批次派位结束后,按所填志愿的顺序和学校可接收学位数量进行电脑派位。
二、副中心拓展区入学方式
副中心拓展区小学服务范围(本市户籍适龄儿童服务范围)居住并取得就读证明的小学毕业生,由相应的乡镇政府安排到我区有接收条件的初中入学。
三、注意事项
填满志愿但因初中学位不足未派位进入志愿学校的非本市户籍适龄少年,由区教委确定学校入学。
适龄少年因未按规定时间填报志愿、未填满志愿且没有派位进入志愿学校和未到派位的初中审核登记的,视为自动放弃在通州区初中入学资格。
适龄少年父母应保证信息准确,信息不准确将不能正常入学。
四、时间安排
6月30日至7月4日,采取“多校联合电脑派位”方式入初中的非本市户籍适龄少年父母,登录“北京通州教育咨询”平台填报志愿。
7月9日,采取“多校联合电脑派位”方式入初中的非本市户籍适龄少年父母,登录“北京通州教育咨询”平台查询派位结果。
7月10日,采取“多校联合电脑派位”方式入初中的非本市户籍适龄少年父母,到派位的初中审核登记。
2021年通州区义务教育阶段入学工作时间安排

顺义区2021年义务教育阶段入学政策
入学条件
(一)本市户籍适龄儿童少年入学条件
1.小学入学条件。凡年满6周岁(2015年8月31日以前出生)且符合以下条件之一的适龄儿童:
(1)具有顺义区户籍;
(2)具有本市其他区户籍,其父母持有顺义区房产证明;
(3)具有本市其他区户籍的无房家庭,其父母长期在顺义区工作、居住,符合在顺义区连续单独承租并实际居住3年以上且在住房租赁监管平台登记备案、父母一方在顺义区合法稳定就业3年以上等条件。
2.初中入学条件。已完成小学教育且符合以下条件之一的学生:
(1)具有顺义区户籍;
(2)具有本市其他区户籍,在顺义区完成小学教育;
(3)具有本市其他区户籍,其父母持有顺义区房产证明。
(二)非本市户籍适龄儿童少年入学条件
1.下列非本市户籍适龄儿童少年按本市户籍对待:区台办认定的台胞子女、区侨务部门认定的华侨子女、国家或北京市博士后管理部门认定的在京在站博士后研究人员子女、符合随军进京落户条件正在办理随军手续的现役军人子女、父母一方有本市常住户籍或持有《北京市工作居住证》的适龄儿童少年。
2.小学入学条件:凡年满6周岁(2015年8月31日以前出生)的非本市户籍适龄儿童,因父母在顺义区工作或者居住,需要在顺义区接受小学教育的,依照《2021年非本市户籍适龄儿童少年在顺义区接受义务教育材料审核实施细则》,由其父母在规定时间内携带有关材料,到居住地所在街道办事处或镇人民政府参加入学资格审核,通过后进入入学程序。
3.初中入学条件:凡在顺义区或外省市完成小学教育的非本市户籍学生,需要在顺义区接受初中教育的,依照《2021年非本市户籍适龄儿童少年在顺义区接受义务教育材料审核实施细则》,由其父母在规定时间内携带有关材料,到居住地所在街道办事处或镇人民政府参加入学资格审核,通过后进入入学程序。
入学规则及方式
(一)凡符合入学条件的适龄儿童少年,需按照规定时间,在“北京市义务教育入学服务平台”的“顺义区”端口,参加学龄人口信息采集和初中入学信息采集,并按规定的时间办理入学登记手续。
(二)区教委会同各镇、街道根据学位供给情况和户籍、房产、居住年限,积极稳妥推进以多校划片为主,单校划片和多校划片相结合的入学方式。报名人数少于招生人数的学校,直接接收适龄儿童少年入学;报名人数超过招生人数的学校,采用多校划片方式入学,确保符合在顺义区入学条件的适龄儿童少年按时接受义务教育。
强化部门联动审核,区教委联合相关部门共同审核入学资格,地下室、办公用房、商业用房、人防空间、储藏室、过道房、车库、非合法建筑等,均不得作为入学资格条件。
1.2021年9月1日起,对适龄儿童少年入学房产地址及就读学校实施记录,该房产地址实行“学位限定”,即自登记入学之年起,原则上小学6年内、初中3年内只提供一个实际居住地址服务范围内的入学学位(符合国家生育政策的除外)。该房址如再有入学需求,以多校划片方式协调解决。
2.以2021年9月1日为时间节点,此时间之后在顺义区购买房产的家庭适龄儿童少年入学,实施多校划片,不再对应一所学校。
3.2021年5月1日起,用于入学的房屋产权必须是适龄儿童少年父母100%房屋所有权(政府共有产权房除外),本区户籍儿童少年可放宽到“四老”(祖父母、外祖父母)房产。若房屋产权为父母共同所有,或本区户籍儿童少年“四老”与父母共同所有,按其产权占比之和计算。2022年起,入学使用“四老”房产的,要求祖孙三代必须在同一户口簿中(农村地区由于农业、非农业不在同一户口簿的,需在同一地址)。
4.2021年5月1日起,各镇、街道加强对拆迁(置换)未回迁家庭子女入学的监管,对相关家庭实际租房情况进行审核,区教委和各镇、街道在其户籍所在地或租住地周边区域内协调入学。
(三)区级以上引进人才子女入学,按有关规定办理。烈士子女、台籍学生、华侨子女、现役军人子女、全国劳动模范子女按有关规定在同等条件下给予照顾。
(四)同等条件优先保障符合条件的残疾儿童少年就近就便入学。智力有障碍或身体有残疾的适龄儿童少年,其父母可以根据适龄儿童残疾程度,为其申请进入特殊教育学校就读。学校需指导家长在规定时间内完成信息采集并确认登记入学,保证其完成义务教育。
入学咨询电话:
61428301;69433656(区教育考试中心)
民办校入学咨询电话:
69441081(区教委民办教育科)
入学监督举报电话:
81499598(区教委机关纪委)
2021年顺义区小学入学工作日程安排

2021年顺义区初中入学工作日程安排

昌平区2021年义务教育阶段入学政策
入学条件及方式
(一)小学入学。按照免试就近入学原则,凡年满6周岁(2015年8月31日以前出生)的适龄儿童,在昌平区申请入学,均须按期登录北京市义务教育入学服务平台,参加学龄人口信息采集。法定监护人须如实填报适龄儿童入学相关信息,确保信息真实准确、完整有效。
我区根据学位供给情况和户籍、房产、居住年限等因素,积极稳妥推进以多校划片为主,单校划片和多校划片相结合的入学方式开展招生,形成更加公平完善的入学机制。
具有昌平区户籍并在昌平区实际居住的适龄儿童和具有本市其他区户籍且其法定监护人在昌平区具有本人合法房产的适龄儿童,须在规定时间内,持全家户口簿、房产证明、《学龄人口信息采集表》等资料,随法定监护人到相应学校审核入学相关材料。
2021年昌平区继续对招生人数超过设计规模的小学校实施学校服务范围内新入学的适龄儿童实际居住地址登记,并与2019年以来该地址入学信息进行比对,自该套住房地址用于登记入学之年起,原则上六年内只提供一个单校划片入学学位(符合国家生育政策的除外),已占用学位的,通过电脑派位安排入学。2020年12月31日以后购买的存量房并用于登记入学家庭的适龄儿童,通过电脑派位方式安排入学。
具有本市非昌平区户籍的无房家庭,符合在昌平区连续单独承租并实际居住3年以上且在住房租赁监管平台登记备案、法定监护人一方在昌平区合法稳定就业3年以上等条件,须在规定时间,持相关材料经实际居住地所在镇政府(街道办事处)审核通过后,按要求取得《学龄人口信息采集表》,参加电脑派位入学。
按本市户籍对待的适龄儿童,须在规定时间内,持相关材料经相关部门、镇政府(街道办事处)和区教委审核通过后,按要求取得《学龄人口信息采集表》,随法定监护人到居住地所在学校报名,学校安排有困难的,由区教委在区内协调解决。
非本市户籍的适龄儿童,须在规定时间内,其法定监护人持本人在京务工就业证明、本区实际居住证明、全家户口簿、北京市居住证等相关材料,到实际居住地所在镇政府(街道办事处)进行审核;申请民办学校就读的,通过审核后取得《在京就读证明(民办学校)》;申请公办学校就读的,通过审核后由区联合复审小组进行复审,复审合格后取得《在京就读证明(公办学校)》。经审核通过的适龄儿童按《在京就读证明》类别,到民办学校报名或在规定时间内参加公办学校电脑派位入学。
符合昌平区入学条件的适龄儿童,可以申请就读经区教委审批的具备当年招生资质的民办学校,按照自愿原则报名。对报名人数超过民办学校招生人数的,实行派位录取。
(二)初中入学。具有昌平区学籍的本市户籍和非本市户籍的小学毕业生;学籍在本市不在昌平区,但学生与其父母至少一方的户籍在昌平区或法定监护人在昌平区具有本人合法房产的本市户籍小学毕业生,需要在我区接受初中教育的,均须登录初中入学服务平台参加信息采集。
我区根据适龄学生人数、学校分布、学校规模,划定学校服务范围,具有昌平区学籍的本市户籍和按本市户籍对待适龄少年为九年一贯制学校、十二年制学校小学毕业生和符合对口直升初中条件的小学毕业生,按照自愿原则可以选择直升本校和直升对口初中学校或参加派位入学;其他小学毕业生参加派位入学。
学籍在本市不在昌平区的本市户籍小学毕业生,申请回昌平区就读初中,经审核合格同意的,参加派位入学。
具有昌平区学籍的非本市户籍的小学毕业生,需在昌平区接受初中教育的,须在规定时间内,其法定监护人持本人在京务工就业证明、本区实际居住证明、全家户口簿、北京市居住证等相关材料,到实际居住地所在镇政府(街道办事处)进行审核;申请民办学校就读的,通过审核后取得《在京就读证明(民办学校)》;申请公办学校就读的,通过审核后由区联合复审小组进行复审,复审合格后取得《在京就读证明(公办学校)》。经审核通过的小学毕业生按《在京就读证明》类别,到民办学校或公办学校报名直升或派位入学。
公办寄宿学校入学。符合昌平区初中入学条件的小学毕业生,可以申请就读区教委批准的具备当年招收寄宿资质的公办学校,按照自愿原则报名,对报名人数超过招生人数的,实施派位录取。
符合昌平区初中入学条件的小学毕业生,可以申请就读区教委审批的具备当年招生资质的民办学校,按照自愿原则报名。对报名人数超过民办学校招生人数的,实行派位录取。
(三)区台办认定的台胞子女、区侨办认定的华侨子女、国家或北京市博士后管理部门认定的在京在站博士后研究人员子女、符合随军进京落户条件正在办理随军手续的现役军人子女、父母一方有本市常住户籍或持有《北京市工作居住证》的适龄儿童少年义务教育阶段入学方式与本市户籍相同。
(四)同等条件下在服务范围内优先保障符合条件的残疾儿童少年就近就便入学。特殊教育学校要按时做好新生入学工作。
(五)凡属区级以上人民政府(含区级)引进人才子女入学,按有关规定办理。
烈士子女、台籍学生、华侨子女、现役军人子女、全国劳动模范子女,按相关规定在同等条件下给予照顾。
本实施意见自发布之日起实施,未尽事宜按相关规定执行。


大兴区2021年义务教育阶段入学政策
入学条件及方式
1.按照免试、就近入学原则,凡年满6周岁(2015年8月31日及以前出生)且具有本市户籍适龄儿童均须在规定的时间内,参加学龄人口信息采集,按划定的服务片免试就近入学。
根据学位供给情况和户籍、房产、居住年限等因素,积极稳妥推进以多校划片为主,单校划片和多校划片相结合的入学方式,形成更加公平完善的就近入学规则。强化部门联动审核,特别是对合法稳定工作、实际居住的审核,重点对过道房、车库房、空挂户等情况进行核查,凡不符合实际居住条件的,均不得作为入学资格条件。
对于具有本市户籍但不具有大兴区户籍的无房家庭,长期在本区工作、居住,具备连续在大兴区单独承租并实际居住3年以上且在住房租赁监管平台登记备案,夫妻一方在大兴区合法稳定就业3年以上条件人员子女可以在大兴区接受义务教育,由区镇教委统筹协调入学。
2.完成小学教育的学生,应当进入初中继续接受并完成义务教育。具有本市户籍小学毕业生,按照规定程序有序升学,一贯制学校的小学毕业生直升本校初中;各镇属小学对口直升镇属初中;直属地区其他小学毕业生综合考虑户籍、学籍、住址、回户籍地和居住地等相关信息,综合使用一贯制直升与对口直升、登记推荐、就近派位与分区域派位等多种途径免试就近入学,进一步加大直属初中登记推荐比例,提供多种选择途径,引导合理入学;非本市户籍小学毕业生申请在本区升学的,持本人在京务工就业材料、在京实际住所居住材料、全家户口簿、北京市居住证,参加大兴区在京升学证明证件材料审核,审核通过的在本区升学。
3.区台办认定的台胞子女、区侨务部门认定的华侨子女、国家或北京市博士后管理部门认定的在京在站博士后研究人员子女、符合随军进京落户条件正在办理随军手续的现役军人子女、父母一方有本市常住户籍或持有《北京市工作居住证》的非本市户籍适龄儿童少年入学方式与本市户籍相同。
4.非本市户籍的适龄儿童少年,因父母或者其他法定监护人在本区工作或居住需要在本区接受义务教育的,由父母或其他法定监护人持本人在京务工就业材料、在京实际住所居住材料、全家户口簿、北京市居住证,到居住地所在街道办事处或乡镇人民政府参加入学资格审核,审核通过的参加学龄人口信息采集。属于镇属入学范围的由各镇负责解决;属于直属地区范围的,根据各校可提供学位情况和本人相关条件情况,参照本市户籍入学方式,由区教委统筹协调入学。
区镇两级政府建立非本市户籍适龄儿童少年接受义务教育证明证件材料联合审核机制。各镇人民政府、街道办事处依据本辖区非本市户籍适龄儿童少年接受义务教育证明证件材料审核要求对提出申请的进行联合审核。
全市使用统一的小学和初中入学服务系统,将每一名学生入学途径和方式全程记录,学生入学途径和方式一经确定不得随意改变。教育行政部门依据权限进行查询和监控。
5.优先保障符合条件的残疾儿童少年同等条件下在服务范围内就近就便入学。
6.凡属区以上人民政府人才引进计划的海外归国人员、各类引进人才子女入学的,规范管理严格审批,按相关规定,由区教委协调解决。
烈士子女、台籍学生、华侨子女、现任军人子女、全国劳动模范子女,以及北京市公安英烈和因公牺牲伤残公安民警子女,消防救援人员子女等,按相关规定,在同等条件下给予照顾。
7.由区教育行政部门审批的民办学校与本区公办学校同步报名、同步开展录取、同步注册学籍。对报名人数超过招生计划的,实行电脑随机录取。严格执行民办中小学招生方案、招生简章、广告备案制度、公开公示招生计划、招生范围、招生方式、收费标准,以招收其审批机关所在区域内学生为主。
8.寄宿班等其他入学按市区两级规定的条件、方式和程序进行。
大兴区2021年义务教育阶段入学工作时间表

怀柔区2021年义务教育阶段入学政策
入学条件
(一)根据学位供给情况和户籍、房产、居住年限等因素,坚持单校划片和多校划片相结合的入学方式,形成更加公平完善的就近入学规则。
(二)凡年满6周岁(2015年8月31日以前出生)的本市户籍适龄儿童均须按照区教委划定的学校服务范围参加学龄人口信息采集,免试就近入学。
(三)本市非怀柔区户籍的无房家庭,其父母或其他法定监护人长期在本区工作、居住,拟在本区入学的按照《怀柔区2021年本市非本区户籍无房家庭承租人适龄子女入学审核实施细则》执行。
(四)区台办认定的台胞子女、区侨务部门认定的华侨子女、国家或北京市博士后管理部门认定的在京在站博士后研究人员子女、符合随军进京落户条件正在办理随军手续的现役军人子女、父母一方有本市常住户籍或持有《北京市工作居住证》的适龄儿童少年入学按本市户籍对待。
(五)非本市户籍的适龄儿童少年入学,按照《怀柔区2021年非本市户籍适龄儿童少年接受义务教育证明证件材料审核工作方案》,建立联合审核机制并积极稳妥做好义务教育全学段材料审核。由父母提交本人在京务工就业材料、在京实际住所居住材料、全家户口簿、北京市居住证,经居住地所在街道办事处或镇乡人民政府审核,审核通过后进入入学程序。
(六)同等条件下,优先保障符合条件的残疾儿童少年就近就便入学。
(七)凡属区级以上人民政府引进人才子女入学,按相关规定,由区教委协调解决。科学城科研院所、怀柔区“亲清管家”企业引进的中高级人才子女入学,由区教委和相关部门审核,审核通过后根据学位情况统筹协调解决。
(八)对持有烈士子女、台籍学生、华侨子女、现役军人子女、全国劳动模范子女相关身份证明的学生,按相关规定,在同等条件下给予照顾。
(九)强化部门联动审核,区教委联合相关部门共同审核入学资格。特别是合法稳定工作、实际居住条件的审核,严格审核过道房、车库房、空挂户情况。
怀柔区2021年小学入学
工作实施方案
一、入学条件
年满六周岁的适龄儿童(2015 年 8 月 31 日以前出生),在怀柔区申请入小学,须满足下列条件之一:
(一)具有怀柔区户籍的适龄儿童。
(二)具有本市非怀柔区户籍,在怀柔区有独立产权房家庭的适龄儿童;具有本市非怀柔区户籍的无房家庭,长期在本区工作、居住,符合在本区连续单独承租并实际居住 3 年以上,且在住房租赁监管平台登记备案、其父母或其他法定监护人在本区合法稳定就业 3 年以上条件家庭的适龄儿童。
(三)经居住地所在街道办事处、镇乡人民政府审核通过的非本市户籍家庭的适龄儿童。
二、入学方式及程序
(一)本市户籍适龄儿童入学方式
1.城区入学方式。
父母或其他法定监护人(以下简称“审核申请人”)在城区有房屋产权的本市户籍适龄儿童入小学,需审核申请人与适龄儿童一起,携带信息采集表及有效证件材料(以房产证或不动产权登记证、户口簿、出生证明等材料原件为准),按照规定时间、地点和要求到区教委划定范围的小学办理入学登记手续。
2.镇乡入学方式。
审核申请人在镇乡有本区户籍,或有房屋产权的本市非怀柔区户籍适龄儿童入小学,需要审核申请人与适龄儿童一起,携带信息采集表及有效证件材料(以房产证、户口簿等材料原件为准), 按照规定的时间和要求到户籍所在地或实际居住地镇乡小学办理入学登记手续。
本市非怀柔区户籍无房家庭符合入学条件的适龄儿童,审核通过后,审核申请人与适龄儿童一起,携带信息采集表,按照规定的时间和要求就近到镇乡小学(不含怀柔镇中心小学)办理入学登记手续。
(二)非本市户籍适龄儿童入学方式
非本市户籍的适龄儿童,由审核申请人提交本人在京务工就业材料、在京实际住所居住材料、全家户口簿、北京市居住证,经居住地所在街道办事处或镇乡人民政府审核。通过审核后,完善学龄人口信息采集并打印信息采集表。持信息采集表到区教委规定的学校办理入学登记手续。审核申请人在城区内有房屋产权的,可到实验小学、怀柔镇中心小学、第六小学办理入学登记手续;审核申请人在城区内没有房屋产权的,到区镇乡小学(不包括怀柔镇中心小学)办理入学登记手续。
通过以上各种方式入学的学生,录取名单经区教委审核确认后,北京市中小学管理信息系统将依据小学入学服务系统建立新生学籍。
三、小学入学工作有关政策
(一)适龄儿童入小学,均需在 5 月 6 日至 31 日内由法定监护人或其授权委托人,登录“北京市义务教育入学服务平台”(http://yjrx.bjedu.cn/)完成学龄人口信息采集,并在审核通过后打印《学龄人口信息采集表》予以确认。未在规定时间内登录北京市学龄人口信息采集系统进行网上登记注册,则无法参加怀柔区 2021 年小学入学。审核申请人须确保网上登记注册时所填写信息真实准确、合法有效。
(二)城区各小学入学登记时,严格按照划片范围和有关规定进行登记。原则上招收服务片内既有户口又有法定监护人房屋产权,且户口与法定监护人房屋产权在一起条件双符合的适龄生;适当接收服务片内有法定监护人房屋产权单符合的适龄生。
(三)当城区学校学位不足时,按照“多校联合电脑派位”的方式进入城区有空余学位的小学就读;当镇乡学校学位不足时,按照“分配入学”的方式进入镇乡有空余学位的小学就读。
(四)北京第二实验小学怀柔分校按照入学计划招收符合府学胡同小学怀柔分校、第二小学、第三小学、实验小学、怀柔镇中心小学、第六小学城区划片入学条件的适龄儿童,计划招收4个班,其中2个寄宿班,寄宿班学生报满为止。如果报名人数超过入学计划数时,采取电脑派位的办法录取,额满为止。未被录取的学生,按府学胡同小学怀柔分校、第二小学、第三小学、实验小学、怀柔镇中心小学、第六小学划片范围就近入学。
四、各小学入学划片范围如下
(一)府学胡同小学怀柔分校:泉河街道所属兴怀大街以北, 滨湖北街以南,西起青春路,东至开放路;泉河街道所属滨湖北街以北,潘家园街以南,北斜街以东,东至迎宾路。
(二)第二小学:龙山街道所属南大街以北,泉河街道所属怀黄路以南,东至青春路,西至城区边界。
(三)第三小学本校区:龙山街道所属府前街以南,兴怀大街以南,南大街、府前东街以北地区,西至青春路,东至城区边界。
(四)第三小学北校区:
1.湖光中街以北,北大街至怀黄路以南,青春路以西,长副坝路以东的适龄儿童,可双选到怀柔区第三小学北校区或怀柔区第二小学就读。
2.滨湖北街以北,北大街以南,北斜街以西,青春路以东范围内的适龄儿童,可双选到怀柔三小北校区或实验小学就读。
3.符合怀柔区第三小学本校划片范围的适龄儿童。
(五)实验小学:泉河街道所属怀黄路—潘家园街东至迎宾路以北地区;北斜街以西至青春路南起滨湖北街向北至城区边界;卢庄和红螺镇村。
(六)怀柔镇中心小学:龙山街道所属府前东街向东延伸至城区边界、南大街向西延伸至城区边界以南地区。
(七)第六小学:开放路以东、兴怀大街的延长线以北;迎宾路以东、滨湖北街以北地区;东四村和大屯村。
(八)北京第二实验小学怀柔分校:城区划片范围。
(九)北京十一学校九渡河小学:四渡河村、黄坎村、吉寺村、团泉村、局里村、花木村。
(十)九渡河学校小学部:杏树台村、二道关村、庙上村、黄花城村、西台村、东宫村、黄花镇村、撞道口村、石湖峪村、西水峪村、红庙村、九渡河村、花木村。
入学政策咨询电话及地址。
小学招生办公室电话:
60639659、60639081、69621036;
地址:怀柔区教育考试中心(怀柔区第四幼儿园南,迎宾北路 7 号)。
入学服务平台技术咨询电话:60685608;
地址:怀柔区电化教育管理中心(湖光南街 2 号)。
怀柔区2021年小学入学主要工作时间安排

怀柔区2021年初中入学
工作实施方案
一、基本情况
2021 年本区小学毕业生 2809 人,其中具有本市户籍的毕业生 2281 人,非本市户籍毕业生 528 人。怀柔城区小学毕业生 1520人,其中具有本市户籍的毕业生 1335 人,非本市户籍毕业生 185人。
二、初中入学工作有关政策
(一)小学毕业生按规定免试就近升入初中。学生必须按照招生学校要求的时间办理相应的入学手续。
(二)优先保障符合条件的残疾儿童少年就近入学。建立残疾儿童少年就近入学优先保障机制,确保残疾儿童能够在公平、包容的环境中接受适宜的教育。
(三)各镇乡小学毕业生免试就近升入所在地中学就读。琉璃庙镇中心小学毕业生自愿选择到汤河口中学、怀北学校入学。茶坞铁路小学毕业生到桥梓中学入学。中关村一小怀柔分校具有本市户籍、连续 4 年及以上学籍且有寄宿要求的小学毕业生,到北京市第一〇一中学怀柔分校入学,其他本市户籍毕业生到首都师范大学附属红螺寺中学入学,非本市户籍毕业生就近升入其他镇乡中学。北京第二实验小学怀柔分校具有本市户籍、连续 4 年及以上学籍且有寄宿要求的小学毕业生,到北京市第一〇一中学怀柔分校入学,其他本市户籍毕业生按城区或镇乡初中入学原则执行,非本市户籍毕业生就近升入其他镇乡中学。
(四)具有本市非怀柔区户籍无房家庭的小学六年级毕业生,符合条件的,审核通过后,按照实际承租居住地免试就近升入镇乡中学就读。
(五)在怀柔区各小学就读的非本市户籍小学毕业生,因父母或其他法定监护人在本区工作或居住,需要在本区接受初中教育的,其法定监护人需提供本人在京务工就业材料、在京实际住所居住材料、北京市居住证及全家户口簿,并通过居住地所在街道办事处或镇乡人民政府会同相关部门的联合审核。
(六)城区初中入学。
一是登记入学。父母或监护人名下住房在学校招生范围之内的城区小学毕业生,可直接登记入学,登记时须提供有效的证明材料(以房屋所有权证等材料原件为准)。
各校登记入学的范围如下:
1.第三中学:府前东街以北、滨湖南街以北、北斜街以东、北至北大街以东地区;北大街以北、富乐大街以南、西起红螺路以东地区和大屯行政村。
2.第五中学:龙山街道所属府前街、府前东街延伸向东至城区东边界以南地区(南至城区南边界),开放路东开利园小区、美丽家园小区,东关一区、二区和丽湖嘉园小区,石厂行政村。
3.首都师范大学附属红螺寺中学:滨湖北街以北、北大街以南、北斜街以西地区;湖光中街以北、青春路及红螺路以西;富乐大街以北、大中富乐、刘各长行政村和郭家坞小学的毕业生。
4.第二中学:湖光中街以南、府前街以北、青春路以西;府前街以北、滨湖南街以南、迎宾路以西地区。
5.具有本市户籍的小学毕业生,可在学籍所在区升入初中,也可以申请回户籍所在区或随其父母迁入新住址所在区升入初中。
6.在怀柔区各小学就读的非本市户籍小学六年级毕业生,可回户籍所在地就读,符合入学条件的也可在本区就读,城区确有住房的,凭有效证明材料,可按住房片区以登记入学方式到城区中学就读。
二是派位入学。登记入学之外的毕业生,进行电脑派位。
(七)北京市第一〇一中学怀柔分校为寄宿制学校,招收学生全部住宿,通过以下三种方式入学。
一是对口直升的寄宿制入学。北京第二实验小学怀柔分校和中关村一小怀柔分校具有本市户籍,且具有连续 4 年及以上学籍的小学毕业生可直接登记入学。
二是面向以下学校招收寄宿制学生 80 名。招生对象为:府学胡同小学怀柔分校、第二小学、第三小学、实验小学、怀柔镇中心小学(含分校)、第六小学、怀北学校、北房镇中心小学(含分校)、五一小学怀柔分校、庙城学校(含分校)、桥梓镇中心小学(含分校)、茶坞铁路小学具有本市户籍、且有寄宿要求的小学毕业生。符合以上条件的学生需提供相应的有效证明材料(以户口簿、房屋所有权证等材料的原件为准)。当报名人数超过招生计划数时,实行派位录取。
三是招收区教委协调保障到该校的科学城区域科研院所、怀柔区“亲清管家”企业引进的中高级人才子女入学。
中学入学招生办公室电话:69622278;
地址:怀柔区教育考试中心(怀柔区第四幼儿园南,迎宾北路 7 号)。
咨询电话 69641149、69625810。
怀柔区2021年初中入学工作安排表

平谷区2021年义务教育阶段入学政策
入学条件及方式
(一)本市户籍适龄儿童少年入学。
1.小学入学。
凡年满6周岁(2015年8月31日以前出生)的具有平谷区户籍或家庭实际居住地在平谷区的适龄儿童均须在规定时间参加学龄人口信息采集,免试就近入学。
(1)农村地区。适龄儿童家长或监护人在规定时间内持学龄人口信息采集表(须经监护人签字)、家庭户口簿和房屋产权证到对口小学登记入学。
(2)城关地区。由区教委统一划定各校服务片,区教育考试中心(以下简称“考试中心”)和招生校共同负责组织实施。适龄儿童家长或监护人在规定时间内持学龄人口信息采集表(监护人签字)、户口簿和房屋产权证等相关材料到服务片所属小学登记入学。
(3)本市外区户籍无房家庭,长期在平谷区工作、居住,符合在平谷区连续单独承租并实际居住3年以上且在住房租赁监管平台登记备案、夫妻一方在平谷区合法稳定就业3年以上等条件的,其适龄子女可在平谷区接受义务教育,由区教委依据家庭实际居住地就近协调入学。
2.初中入学。
完成小学教育的学生,应当进入初中继续接受并完成义务教育。具有平谷区户籍或家庭实际居住地在平谷区的小学毕业生,须按照区教委统一划定的服务片,依据户口簿和房屋产权证等相关材料登记入学。
(1)农村地区。采取就近登记入学方式,依据“初中入学登记表”信息升入对口初中校。
农村地区就读的小学毕业生,由于户籍或居住地变更,需要到户籍或居住地初中校登记入学的,需将家庭户口簿和房屋产权证等相关材料,由就读小学审核后交到所在学区,学区将符合条件学生的相关材料交考试中心审核,符合条件的学生按户籍或居住地登记入学。
(2)城关地区。采取就近登记入学方式,按照统一划定的服务片,依据户口簿和房屋产权证等相关材料,由考试中心和招生校共同组织实施。
(3)回户口或家庭实际居住地所在区升入初中。5月10—16日完成申请、审核、登记工作,逾期不予办理。家长持户口簿、房屋产权证等相关材料电话联系学籍所在小学进行初审,符合条件的,学校在初中入学系统上提交转出申请,家长电话联系考试中心办理审批手续,再电话联系户口或家庭新住址所在区招生部门办理登记手续,原学籍所在区不再保留其初中入学资格。
(二)按本市户籍对待的适龄儿童少年入学。
区台办认定的台胞子女、区侨务部门认定的华侨子女、国家或北京市博士后管理部门认定的在京在站博士后研究人员子女、符合随军进京落户条件正在办理随军手续的现役军人子女、父母一方有本市常住户籍或持有《北京市工作居住证》的适龄儿童少年入学方式与本市户籍相同。
(三)非本市户籍适龄儿童少年入学。
非本市户籍的适龄儿童少年,需在平谷区接受义务教育的,由父母持本人在平谷务工就业材料、在平谷实际住所居住材料、全家户口簿、北京市居住证,到居住地所在街道办事处或乡镇人民政府参加入学资格审核,通过后进入入学程序。
(四)公办寄宿制学校招生。
公办寄宿制学校招生,按区教委批准的招生计划、招生范围,在规定的时间内完成招生工作。要对招生范围、招生名额、招生方式、录取名单进行公示。
(五)民办学校招生。
民办义务教育学校招生纳入审批地统一管理,与公办学校同步报名、同步开展录取;对报名人数超过招生计划的,实行电脑随机录取。要严格执行民办学校招生简章和广告备案制度,公开公示收费标准。
(六)残疾儿童少年同等条件下在服务范围内就近就便优先入学。
(七)区级以上引进入才子女入学,按有关规定办理。烈士子女、台籍学生、华侨子女、现役军人子女、全国劳动模范子女按有关规定在同等条件下给予照顾。
2021年平谷区义务教育阶段入学工作日程安排

密云区2021年义务教育阶段入学政策
入学条件及方式
(一)本市户籍适龄儿童少年入学
根据学位供给情况和户籍、房产、居住年限等因素,坚持单校划片和多校划片相结合的入学方式,形成更加公平完善的就近入学规则。
1.小学入学。凡年满6周岁(2015年8月31日以前出生)的本市户籍适龄儿童均须参加学龄人口信息采集,按区教委划定的学校服务片免试相对就近登记入学。学校首先接收服务片内的适龄儿童,严禁以面试、考试等形式进行入学登记。
本市外区户籍无房家庭,长期在密云区工作、居住,其子女拟在密云区入学的,按密云区相关规定办理。
2.初中入学。区教委根据适龄学生人数、学校分布、学校规模,划定学校服务范围,依据学生户籍和提供的住房凭证等统一分配入学。当学校服务片内人数少于招生人数时,学生按规定服务片就近登记入学;当学校服务片内人数超过招生人数时,依据学生户籍和提供的住房凭证等因素相对就近安排入学,保证每名小学毕业生免试就近升入初中。
学籍在本市外区、户籍或家庭住址在密云区的小学毕业生,申请到密云区中学就读,学生家长须按规定时间到区教委办理登记手续,由区教委统一分配入学。
(二)按本市户籍对待的适龄儿童少年入学
区台办认定的台胞子女、区侨务部门认定的华侨子女、国家或北京市博士后管理部门认定的在京在站博士后研究人员子女、符合随军进京落户条件正在办理随军手续的现役军人子女、父母一方有本市常住户籍或持有《北京市工作居住证》的适龄儿童少年入学方式与本市户籍相同。
(三)非本市户籍适龄儿童少年入学
非本市户籍适龄儿童少年,因父母或其他法定监护人(以下简称“审核申请人”)在本区工作或居住,需要在本区接受义务教育的,由审核申请人持本人在密务工就业证明、在密实际住所居住证明、全家户口簿、北京市居住证,到居住地所在街道(地区)办事处或镇人民政府参加入学资格审核,通过审核后参加学龄人口信息采集或到现所在小学进行初中入学信息采集。非本区小学毕业生,应到区教委进行初中入学信息采集。
1.申请入小学一年级就读的,审核申请人持“在密就读证明”、“证明证件材料网上确认证明”到区教委确定的小学联系就读,学校接收有困难的,可申请区教委协调解决。
2.本区小学毕业生申请入初中一年级就读的,审核申请人持“在密就读证明”和相关证明证件材料到现所在小学进行初中入学信息采集,由区教委统一分配入学。
3.非本区小学毕业生申请入初中一年级就读的,审核申请人持“在密就读证明”和相关证明证件材料到区教委进行初中入学信息采集,由区教委统一分配入学。
区教委依据《非本市户籍适龄儿童少年接受义务教育证明证件材料审核指导要求》,结合本区实际情况,制定《北京市密云区2021年非本市户籍适龄儿童少年接受义务教育证明证件材料审核实施细则》,并建立非本市户籍适龄儿童少年接受义务教育证明证件材料联合审核机制。
(四)残疾儿童少年入学
残疾儿童少年同等条件下在服务范围内就近就便入学。
(五)其他情况入学
区级以上人民政府引进人才子女入学,按有关规定办理。烈士子女、台籍学生、华侨子女、现役军人子女、全国劳动模范子女按有关规定在同等条件下给予照顾。
2021年密云区义务教育阶段入学工作日程安排

延庆区2021年义务教育阶段入学政策
入学条件及方式
(一)本市户籍适龄儿童少年入学
1.小学入学
(1)凡年满6周岁(2015年8月31日以前出生)的本市户籍适龄儿童均须登录“北京市义务教育入学服务平台”参加学龄人口信息采集并打印信息采集表。在规定的时间内,由其父母或其他法定监护人持全家户口簿、儿童父母房产证(无房产证的用购房原始发票)和信息采集表,到所属招生范围内的小学进行资格审核。
(2)延庆区户籍适龄儿童因身体原因需延缓入学的,其父母或其他法定监护人持区县级以上医院开具的相关证明,向区教委提出申请。
(3)本市非延庆区户籍无房家庭,长期在延庆区工作、居住,符合在延连续单独承租并实际居住3年以上且在住房租赁监管平台登记备案、夫妻一方在延庆区合法稳定就业3年以上等条件的,其适龄子女可在延庆区接受义务教育。
2.初中入学
(1)在我区完成小学教育的本市户籍学生,应当进入初中继续接受并完成义务教育。区教委在对适龄学生人数、学生居住地、学校分布、学校规模等方面调研的基础上,划定学校服务范围。城区初中坚持“房产证明和户口簿”统一、以实际居住地为准的原则,接收其招生范围内居住的小学毕业生入学。各乡镇小学毕业生,对口升入所在乡镇中学或寄宿制学校。
(2)申请到户口或家庭实际居住地所在区升入初中的本市户籍小学毕业生须在规定时间内向就读小学提出申请,经学籍所在区教委、户籍或家庭实际居住地所在区教委审批通过的,学生信息将转到接收区入学服务系统并安排入学,原学籍所在区不再保留其初中入学资格。
(3)从外省小学毕业的延庆户籍学生,在规定时间内,由家长持全家户口簿和在延实际住所居住材料,到区教委登记后,按划定的招生范围,安排到相应学校就读。
为推动义务教育优质均衡发展,促进教育公平,市教委继续实行市、区优质高中对一般公办初中校额到校招生政策(向每一所一般公办初中校定向投放招生计划),鼓励农村地区小学毕业生回户籍所在乡镇的初中就读。
3.入学资格核查
区教委将联合相关部门共同审核入学资格,特别是对实际居住条件的审核,严格审核过道房、车库房、空挂户情况。
(二)按本市户籍对待的适龄儿童少年入学
下列非本市户籍人员子女按本市户籍对待:
1.区台办认定的台胞子女;
2.区侨务部门认定的华侨子女;
3.国家或北京市博士后管理部门认定的在京在站博士后研究人员子女;
4.符合随军进京落户条件正在办理随军手续的现役军人子女;
5.父母一方有本市常住户籍的适龄儿童少年;
6.父母一方持有《北京市工作居住证》的适龄儿童少年。
按本市户籍对待的适龄儿童少年,须自行登录“北京市义务教育入学服务平台”参加学龄人口信息采集,并在规定的时间内,提供相关材料进行审核,通过后可打印信息采集表。持表和相关材料到所属招生范围内的小学进行现场审核确认。
(三)非本市户籍适龄儿童少年入学
1.小学入学
非本市户籍的适龄儿童少年,因父母在本区工作或居住,可申请在本区小学就读。
(1)由父母在“北京市义务教育入学服务平台”填写相关信息;
(2)提供在延务工就业材料、在延实际住所居住材料、全家户口簿、北京市居住证,到居住地所在街道办事处或乡镇人民政府进行审核。
(3)审核通过后,再次进入“北京市义务教育入学服务平台”确认提交信息,并打印信息采集表。持信息采集表和上述相关材料到区教委确定的学校联系就读。学校接收有困难的,可申请区教委协调解决。
2.初中入学
(1)在本区完成小学教育的非本市户籍学生,因父母或其他法定监护人在本区工作或居住,拟在本区继续接受义务教育的,由父母持在延务工就业材料、在延实际住所居住材料、全家户口簿、北京市居住证,到居住地所在街道办事处或乡镇人民政府审核入学资格,通过后,按照区教委规定的招生范围到所属初中学校审核确认。
(2)在本区完成小学教育的非本市户籍毕业生,因父母家庭住址在本市内变动,到本市其他区就读初中的,需在规定时间内持《房屋所有权证》或《不动产权证书》到区教委中教科进行登记。
(3)不是在本区完成小学教育的非本市户籍学生,因父母在本区工作或居住,需要在本区接受初中教育的,由父母提供在延务工就业证明、在延实际住所居住证明、全家户口簿、北京市居住证进行审核,通过后,到区教委中教科登记入学信息,学生到区教委确定的学校联系就读。
(四)适龄残疾儿童少年入学工作
残疾儿童少年同等条件下在服务范围内就近就便优先入学。通过到普通学校随班就读、特教学校就读、送教上门等形式,确保残疾儿童能够在公平、包容的环境中接受适宜的教育。
(五)其他特殊情况
区级以上人民政府引进人才的子女入学,规范管理,严格审批。
烈士子女、台籍学生、华侨子女、现役军人子女、全国劳动模范子女按相关规定在同等条件下给予照顾。
区教委将根据学校学位供给情况采取单校划片和多校划片相结合的方式统筹推进招生工作。
小学入学咨询电话:69102029
初中入学咨询电话:69101579
监督电话:69102378
延庆区2021年义务教育阶段入学工作时间安排表

燕山区2021年义务教育阶段入学政策
入学条件
(一)本市户籍适龄儿童少年入学。凡年满6周岁(2015年8月31日以前出生)的燕山地区户籍适龄儿童均须按照地区划定的学校服务范围参加学龄人口信息采集,免试就近入学。依据学位供给情况和户籍、房产、居住年限等因素,积极稳妥推进以多校划片为主,单校划片和多校划片相结合的入学方式,形成更加公平完善的就近入学规则。
本市非燕山地区户籍无房家庭,长期在燕山工作、居住,符合在燕山地区连续单独承租并实际居住3年以上且在住房租赁监管平台登记备案,夫妻一方在燕山地区合法稳定就业3年以上,其适龄子女可在燕山地区接受义务教育。
燕山地区将联合相关部门对本市户籍无房家庭、合法稳定工作、实际居住等条件进行审核,重点对过道房、车库房、空挂户等情况进行核查,凡不符合实际居住条件的,均不能作为入学资格条件。
(二)在燕山地区完成小学教育的学生,可进入初中继续接受并完成义务教育。燕山教委将依据适龄学生人数、学校分布、学校规模等因素,按免试、就近原则,安排学生进入初中校继续接受并完成义务教育。
(三)按北京市户籍对待的适龄儿童少年入学。区台办认定的台胞子女、区侨务部门认定的华侨子女、国家或北京市博士后管理部门认定的在京在站博士后研究人员子女、符合随军进京落户条件正在办理随军手续的现役军人子女、父母一方有本市常住户籍或持有《北京市工作居住证》的适龄儿童少年入学方式与本市户籍相同。
(四)非本市户籍的适龄儿童少年入学。非本市户籍的适龄儿童少年因父母或其他法定监护人在燕山地区工作或居住,需要在燕山接受义务教育的,其父母或其他法定监护人需持有本人在燕山务工就业材料、在燕山实际住所居住材料、全家户口簿、在燕山范围有效期内的北京市居住证等相关资料。非本市户籍的学生小升初将进一步严格审核四证。
(五)同等条件优先保障符合条件的残疾儿童少年就近就便入学。
(六)凡属区级以上人民政府引进人才子女入学,按相关规定,由燕山地区协调解决子女入学问题。
烈士子女、台籍学生、华侨子女、现役军人子女、全国劳动模范子女,按有关规定在同等条件下给予照顾。
入学方式
(一)划片分配入学
燕山户籍的适龄儿童入小学,需参加学龄人口信息采集,依据燕山地区各小学划定的入学服务范围,按规定时间、地点和要求办理小学入学登记手续。本地区小学毕业生,按燕山教委《北京市房山区燕山教育委员会关于印发义务教育阶段学区划分调整方案的通知》(燕教政〔2016〕36号)规定,免试、就近升入初中。
(二)智力残疾儿童入学
燕山羊耳峪小学作为燕山地区附设特教班的学校,要落实《中华人民共和国义务教育法》的相关要求,面向燕山地区的适龄智力残疾儿童招生,做好新生入学工作。各小学、初中对入特教班有困难的适龄儿童、少年,要根据其残疾程度,安排其进入中小学校随班就读,确保完成九年义务教育。
(三)非本市户籍儿童少年义务教育入学
非本市户籍的适龄儿童少年需要在燕山地区完成义务教育的,依据《北京市房山区燕山办事处办公室关于印发2021年燕山地区非本市户籍适龄儿童少年接受义务教育证明证件材料审核实施细则的通知》的规定办理。燕山教委积极与相关管理部门密切协调,切实做好非本市户籍适龄儿童少年入学工作。
以上各种类型的学生,均使用全市统一的小学和初中入学服务系统进行入学,系统将对每一个学生入学途径和方式进行全程记录,教育行政部门将依据权限进行查询和监控。
入学流程
(一)本市义务教育阶段适龄儿童少年具有燕山地区户籍或房产的,可在其户籍所在街道或家庭实际居住地(凭《房屋所有权证》或《不动产权证书》)参加学龄人口信息采集,依据文件规定办理小学入学登记手续。
在燕山地区小学毕业将在本地区接受初中教育的学生,应按时填写“初中入学登记表”,燕山教委将依据《北京市房山区燕山教育委员会关于印发义务教育阶段学区划分调整方案的通知》(燕教政〔2016〕36号),根据学生户籍或家庭实际居住地(凭《房屋所有权证》或《不动产权证书》),使用全市统一初中入学服务系统,进行“小升初”入学分配。
(二)本市非燕山地区户籍在北京市范围内无房家庭,长期在燕山工作、居住,且满足燕山地区入学条件的适龄儿童少年,燕山教委依据免试、就近入学的原则,综合地区各中小学校招生情况,统筹安排其入学。
(三)非本市户籍的适龄儿童少年因父母或者其他法定监护人在本地区工作或者居住,需要在本地区接受义务教育的,依据《北京市房山区燕山办事处办公室关于印发2021年燕山地区非本市户籍适龄儿童少年接受义务教育证明证件材料审核实施细则的通知》(燕办办发〔2021〕1号)的要求到燕山实际居住地所在街道办事处进行审核,通过审核后参加学龄人口信息采集,并到燕山教委确定的学校联系就读。
咨询电话: 小学 69341094
初中 69335362
2021年燕山地区义务教育阶段入学工作时间安排

经济技术开发区2021年义务教育阶段入学政策
入学条件
本《意见》中所指“北京经济技术开发区”(以下简称“经开区”)范围,均为《北京市人民政府关于由北京经济技术开发区管理委员会行使部分行政权力和办理部分公共服务事项的决定》(京政发〔2019〕23号)中规定的“经开区(约60平方公里)规划范围”。
(一)小学入学条件
1.具有经开区范围户籍的适龄儿童(2015年8月31日及以前出生)。
2.本市非经开区范围户籍且实际居住地址(凭适龄儿童家长或法定监护人的“房屋所有权证或不动产权证书”)在经开区的适龄儿童。
3.本市非经开区范围户籍无房家庭长期在经开区工作、居住,具备连续在经开区单独承租并实际居住3年以上(截止2021年8月31日)且在住房租赁监管平台登记备案,夫妻一方在经开区合法稳定就业3年以上(截至2021年8月31日)的适龄儿童。
4.以下按本市户籍对待的适龄儿童入学。经开区营商合作局认定的台胞子女、经开区组织人事部认定的华侨子女、国家或北京市博士后管理部门认定的在京在站博士后研究人员子女、符合随军进京落户条件正在办理随军手续的现役军人子女、父母一方有本市常住户籍、父母一方持有《北京市工作居住证》或《北京市工作居住证确认单》的适龄儿童;
5.通过街道办事处“证明证件材料”入学资格审核的非本市户籍适龄儿童。
(二)初中入学条件
1.本市户籍及符合条件的非本市户籍的经开区小学毕业生。
2.已经办理回经开区升入初中手续的外区及外省市小学毕业生。
(三)残疾儿童少年同等条件下在服务范围内就近就便优先入学。
(四)区级及以上引进人才子女,按照有关规定办理。烈士子女、台籍学生、华侨子女、现役军人子女、全国劳动模范子女按有关规定在同等条件下给予照顾。
2021年经开区义教入学工作
实施细则
小学入学程序和方式
2021年经开区小学入学使用“北京市义务教育入学服务系统”,对每一个适龄儿童的入学途径和方式全程记录。符合在经开区就读条件的适龄儿童,须在规定时间参加“北京市义务教育入学服务系统”信息采集,按照经开区社会事业局划定的学校服务范围免试就近入学。根据学位供给情况和户籍、房产、居住年限等因素,积极稳妥推进以多校划片为主,单校划片和多校划片相结合的入学方式,形成更加公平完善的就近入学规则。联合相关部门共同审核入学资格,特别是合法稳定工作、实际居住条件的审核,严格审核过道房、车库房、空挂户情况。
京籍非经开区范围户籍的无房家庭,长期在经开区工作、居住,具备连续在经开区单独承租并实际居住3年以上且在住房租赁监管平台登记备案、夫妻一方在经开区合法稳定就业3年以上条件的人员子女可以在经开区申请接受义务教育,由经开区社会事业局在区内协调入学。
(一)具有经开区范围户籍的适龄儿童(2015年8月31日及以前出生)。
(二)本市非经开区范围户籍且实际居住地址(凭适龄儿童家长或法定监护人的“房屋所有权证或不动产权证书”)在经开区的适龄儿童。
(三)本市非经开区范围户籍无房家庭长期在经开区工作、居住,具备连续在经开区单独承租并实际居住3年以上(截止2021年8月31日)且在住房租赁监管平台登记备案,夫妻一方在经开区合法稳定就业3年以上(截至2021年8月31日)的适龄儿童。
(四)以下按本市户籍对待的适龄儿童入学。经开区营商合作局认定的台胞子女、经开区组织人事部认定的华侨子女、国家或北京市博士后管理部门认定的在京在站博士后研究人员子女、符合随军进京落户条件正在办理随军手续的现役军人子女、父母一方有本市常住户籍、父母一方持有《北京市工作居住证》或《北京市工作居住证确认单》的适龄儿童。
(五)通过街道办事处“证明证件材料”入学资格审核的非本市户籍适龄儿童。
(六)经开区在建在售住宅小区,居民实际入住后,符合经开区入学条件的适龄儿童,由经开区社会事业局协调入学。
国融国际AB座5层及以上居民子女持相关材料到荣华街道办事处提出入学审核申请;南海家园一里至七里(二手房、租房)、鹿海园五里(二手房、租房)、定海园一里至三里(二手房、租房)居民子女持相关材料到博兴街道办事处提出入学审核申请;审核合格确认后,由经开区社会事业局在经开区内协调入学。
(七)超龄儿童(2014年8月31日之前出生)入学,须持相关材料到经开区社会事业局审核,审核合格确认后方可进行信息采集和入学。
初中入学程序和方式
2021年经开区初中入学使用“北京市义务教育入学服务系统”,对每一个适龄儿童的入学途径和方式全程记录。
(一)入学条件
1.本市户籍及符合条件的非本市户籍的经开区小学毕业生。
2.已经办理回经开区升入初中手续的外区及外省市小学毕业生。
(二)入学程序及方式
初中入学采用对口直升和多校划片相结合的入学方式。小学六年级应届毕业生,由所在学校指导学生及其监护人按经开区社会事业局规定时间完成初中入学相关操作。人大附中北京经济技术开发区学校小学部和亦庄镇第一中心小学京籍毕业生直升人大附中北京经济技术开发区学校初中部;北京亦庄实验小学京籍毕业生升入北京亦庄实验中学初中部;亦庄镇第二中心小学京籍毕业生2021年升入北京亦庄实验中学初中部,2022年开始在河西区三所中学(北京亦庄实验中学、人大附中亦庄新城学校、北京市第二中学经开区学校)多校划片入学。非京籍毕业生符合2021年经开区“证明证件材料”审核的,可升入对应初中入学。
北京小学大兴分校亦庄学校京籍毕业生2021年升入人大附中经开学校初中部,非京籍符合“证明证件材料”审核要求的可升入人大附中经开学校初中部。
申请回户口所在地或家庭实际居住地升学的非经开区小学毕业生,按照市教委相关规定由经开区社会事业局在经开区范围内协调入学。
2021年经开区义务教育阶段入学工作时间安排表




评论