首页
Hi资讯
Hi学校
Hi作文
Hi归类
作文标签
资讯标签
资讯类别
学校特色标签
特色课程标签
Hi学校
校园资讯
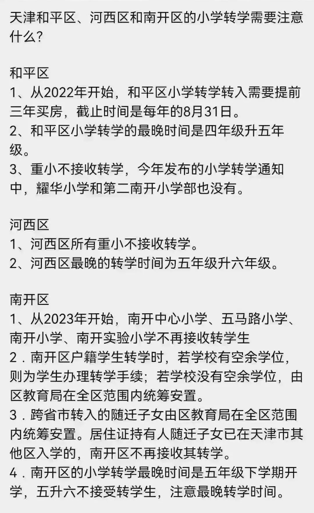
天津转学政策一直再变!最新政策收紧,孩子的事不能耽误!
天津转学政策一直再变!最新政策收紧,孩子的事不能耽误!
Hi学校 🏫
2022-11-03
2
1631
0
河西南开转学时间又变了
上一个
在天津招生的高校按所在省数据分析
下一个
10月31日天津武清对于京津冀通勤人员新政策...
相关主题
2020天津市可跨区招生的寄宿制学校南开翔...
天津市东丽区英华学校跨区招生寄宿制学校住宿...
北大附中东丽湖学校跨区寄宿制招生计划已公布...
东丽区格瑞思学校跨区域寄宿制招生计划,住宿...
评论
回复
Vaptcha启动中...
提交回复
分享这篇文章
微信
微博
复制链接
微信
微博
bilibili
最新资讯
查看更多
1
天津中考二模成绩 vs 中考成绩...
2
2025年天津市河西区初中转学登...
3
揭秘:天津“名校”市五所(一中,...
4
2025年天津市南开区初中转学登...
5
2025年天津市南开区一模排名,...
6
2025年台州市双语实验学校艺术...
7
家长速看!重庆市渝北区XSC升学...
8
天津2025年中考录取形势分析与...
9
天津小学转学时间点全解析:家长必...
10
网传河西南开入学提前三年购房政策...
11
天津“空降生”对本地学生的影响,...
12
河北的孩子高考太难了,有办法吗?
热门标签
查看更多
学校推荐
查看更多
1
上饶县新星幼儿园
民营
2
红樱幼儿园
民营
3
上饶县春蕾幼儿园
民营
4
皂头镇私立爱心幼儿园
民营
5
上东城幼儿园
民营
6
尊桥新蕾幼儿园
民营
7
乐贝尔幼儿园
民营
8
日出幼儿园
民营
9
美地印象实验幼儿园
民营
10
上饶县蓝天幼儿园
民营
作文推荐
查看更多
1
献给妈妈的歌作文
2
献爱心作文600字绿城会“六一”...
3
献爱心作文400字捐款
4
设计智能鞋_想象作文300字
5
写人作文500字妈妈真忙
6
小木偶的故事_随笔作文250字
7
童年趣事_一件有趣的事作文350...
8
童年趣事
9
童年趣事
10
蚂蚁和蟋蟀
链接复制成功
链接复制成功
评论