首页
Hi资讯
Hi学校
Hi作文
Hi归类
作文标签
资讯标签
资讯类别
学校特色标签
特色课程标签
Hi学校
政策解读
2024年天津教育收费清单公示!包括幼儿园、普通高中、高校......
2024年天津教育收费清单公示!包括幼儿园、普通高中、高校......
Hi学校 🏫
2024-03-02
0
2927
0
最新公示
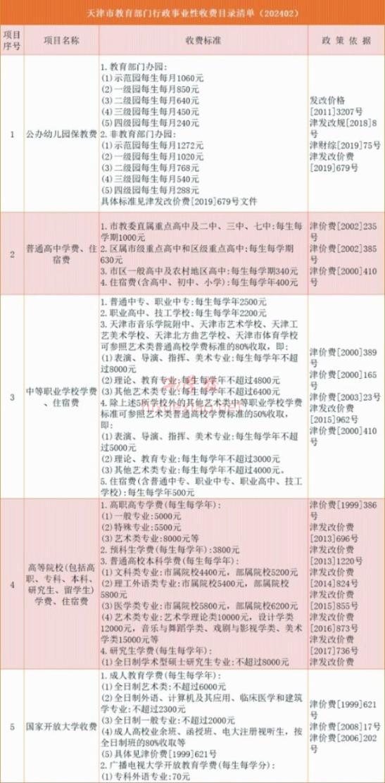
2月29日,天津市教委网站发布“关于天津市教育部门行政事业性收费目录清单的公示”,其中明确了我市教育部门行政事业性收费的具体项目、收费标准、收费依据等内容。
天津市价格举报电话:12345、12315
市教委监督电话:63081402、63081403。
学费住宿费
考试考务费
上一个
985/211和普通本科的差距到底在哪?
下一个
天津市河西区东楼小学「善学善为,育苗可」新青...
相关主题
天津市南开区高考招生办公室解答2021年普...
2021年小学回津转学时间转学具体流程以及...
2021年教育部公布普通高校本科专业目录新...
对于委员们提出的推迟放学时间、取消家庭作业...
评论
回复
Vaptcha启动中...
提交回复
分享这篇文章
微信
微博
复制链接
微信
微博
bilibili
最新资讯
查看更多
1
天津中考二模成绩 vs 中考成绩...
2
2025年天津市河西区初中转学登...
3
揭秘:天津“名校”市五所(一中,...
4
2025年天津市南开区初中转学登...
5
2025年天津市南开区一模排名,...
6
2025年台州市双语实验学校艺术...
7
家长速看!重庆市渝北区XSC升学...
8
天津2025年中考录取形势分析与...
9
天津小学转学时间点全解析:家长必...
10
网传河西南开入学提前三年购房政策...
11
天津“空降生”对本地学生的影响,...
12
河北的孩子高考太难了,有办法吗?
热门标签
查看更多
学校推荐
查看更多
1
永嘉县瓯北林垟向阳幼儿园
公立
2
永嘉县黄田外窑乐幼儿园
公立
3
永嘉县瓯北小博士幼儿园
公立
4
永嘉县瓯北江北幼儿园分园
公立
5
定海区城东小学
公立
6
永嘉县桥下镇第一小学
公立
7
浙江省永嘉县实验小学
公立
8
永嘉县枫林镇包岙小学
公立
9
永嘉县外国语实验小学
公立
10
永嘉县桥头镇中心小学
公立
作文推荐
查看更多
1
初一议论文700字平凡中的发现
2
我的班主任_关于老师的作文400...
3
一种伟大的爱_550字
4
听风声,品雨声_750字
5
勿以恶小而为_初中议论文900字
6
秋醉
7
我的植物朋友——桂花_描述桂花的...
8
落日残霞_写景散文600字
9
养花记事养花趣事作文500字
10
绿箩_描写植物的初中作文500字
链接复制成功
链接复制成功
评论